This thread has been locked.

If you have a related question, please click the "Ask a related question" button in the top right corner. The newly created question will be automatically linked to this question.

[参考译文] TPS54623:用于动态电压调节的 TPS54623

Guru**** 2381920 points
Other Parts Discussed in Thread: TPS54623
请注意,本文内容源自机器翻译,可能存在语法或其它翻译错误,仅供参考。如需获取准确内容,请参阅链接中的英语原文或自行翻译。

https://e2e.ti.com/support/power-management-group/power-management/f/power-management-forum/753122/tps54623-tps54623-for-dynamic-voltage-scaling

器件型号:TPS54623

您好、Sirs、

请允许我发表意见

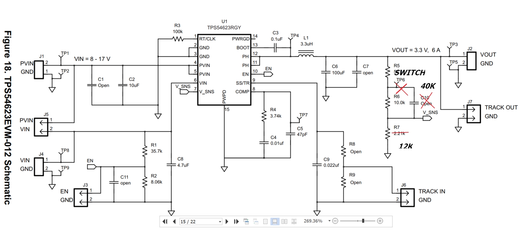
-tps54623输出 OVP 规格如何?   我们可以禁用它吗?

-如果我们使用 MOSFET 进行开/关反馈、低侧电阻器将从12V 输入电压在0.9V 至1V 之间变化、大约为6A。

 是否有风险?  我担心触发输出 OVP。  

-如果 tps54623不符合此动态电压调节规范,是否还有其他解决方案?

非常感谢!

  • 请注意,本文内容源自机器翻译,可能存在语法或其它翻译错误,仅供参考。如需获取准确内容,请参阅链接中的英语原文或自行翻译。

    Terry、

    OVP 功能是内置的、无法禁用。  在您的情况下、如果您将电压设置为1V、分压器为10k 和15k、则通过将底部电阻器设置为20k、切换到0.9V 工作电压、 然后 FB 电压将暂时变为0.666V。 这足以触发 OVP。  这取决于您在电压之间切换的速度。  OVP 不具有锁存保护。  它会减慢电压转换的变化率。  您可能会在开关节点中看到跳过的脉冲。  我还看到您有一个与 R359并联的1uF 电容器。  这可能会引入一些稳定性问题、因为它非常大。

  • 请注意,本文内容源自机器翻译,可能存在语法或其它翻译错误,仅供参考。如需获取准确内容,请参阅链接中的英语原文或自行翻译。

    您好、John、

    非常感谢您的评论!

    您的意思是,我将在1V <->0.9V 之间看到脉冲跳跃模式,对吗?

    我是否应该尽快加速该瞬态?  (例如:取下与 R359平行的1uF 电容器?)

    太棒了!

  • 请注意,本文内容源自机器翻译,可能存在语法或其它翻译错误,仅供参考。如需获取准确内容,请参阅链接中的英语原文或自行翻译。

    Terry、

    您将通过减慢过渡速度而不是加快过渡速度来最大限度地减小影响。  并联1uF 电容器将影响环路响应。  您可能不应该使用它。  我会从栅极驱动侧缓慢关闭/打开 FET。

  • 请注意,本文内容源自机器翻译,可能存在语法或其它翻译错误,仅供参考。如需获取准确内容,请参阅链接中的英语原文或自行翻译。

    尊敬的 John:

    这里是通过 DIP 开关更改反馈电阻器时的波形。

    仍然可以看到一些不需要的 Vout 尖峰。

    我将尝试缓慢地切换它。 太棒了!