This thread has been locked.

If you have a related question, please click the "Ask a related question" button in the top right corner. The newly created question will be automatically linked to this question.

[参考译文] TPS54821:电压变化时的 TPS54821压降

Guru**** 2387080 points
请注意,本文内容源自机器翻译,可能存在语法或其它翻译错误,仅供参考。如需获取准确内容,请参阅链接中的英语原文或自行翻译。

https://e2e.ti.com/support/power-management-group/power-management/f/power-management-forum/568861/tps54821-tps54821-voltage-drop-when-voltage-changed

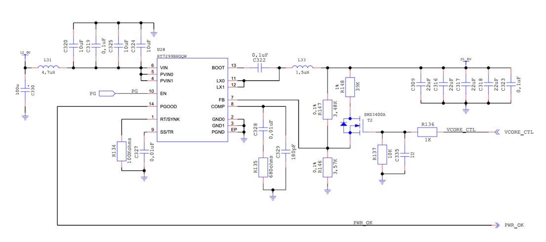
器件型号:TPS54821

您好、先生、

我的客户在输出电压改变时遇到压降问题、您可以参考下面的原理图、我们希望替换 RT7299、现在我们只将 COMP 引脚值 R135更改为5.11k、C328更改为6.2nF、C329更改为30pF。

当 T2导通时、电压从1.17V 变为1.13V、电压将下降到1.06V。 这可能是由 R147导致的、没有 并联补偿电容器?

 

谢谢!

Jeff