您好!
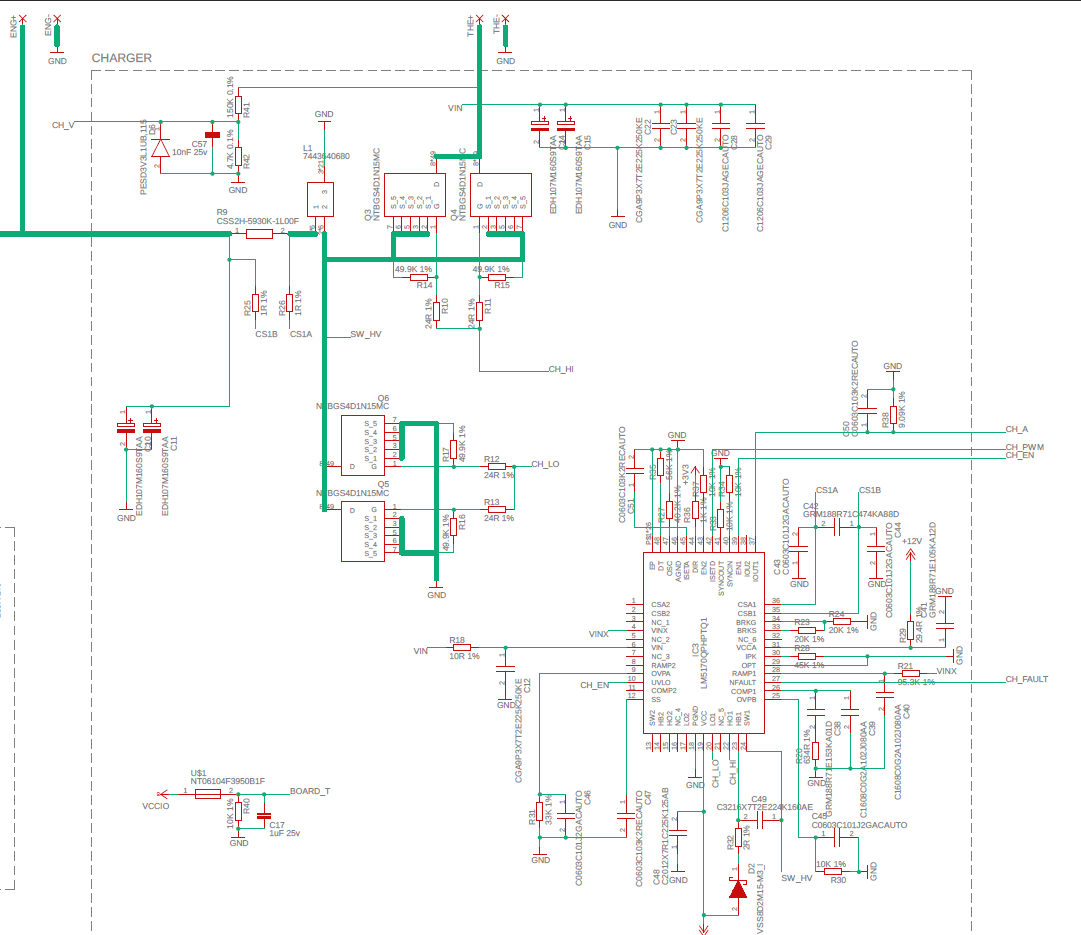
我的原理图与 LM5170EVM-BIDIR 演示板完全相同、但我只使用一侧。 EN2引脚被拉至接地(10K)、第二侧的其他引脚断开。 我使用 ISETD 来控制模块。
HV 侧连接到稳定电源(60V)、而另一侧连接到44V 电池。
当 UVLO =低电平、EN1 =低电平、ISETD = 0、DIR =高电平时 、IOUT = 245mV (25uA 偏移)。
当 UVLO = 高电平、EN1 =高电平、ISETD = 0、DIR = 高电平时 、IOUT = 645mV (????)。 我可以确认、绝对没有电流流经分流器(VCS = 0.0mV)。
然后、LM5170工作良好、并按照我的 PWM 设定点为电池正确充电。
遗憾的是、IOUT 输出显示胡说。 相对于真实负载电流、这保持线性、但值根本不匹配。
可以帮帮我吗?
谢谢。
