This thread has been locked.

If you have a related question, please click the "Ask a related question" button in the top right corner. The newly created question will be automatically linked to this question.

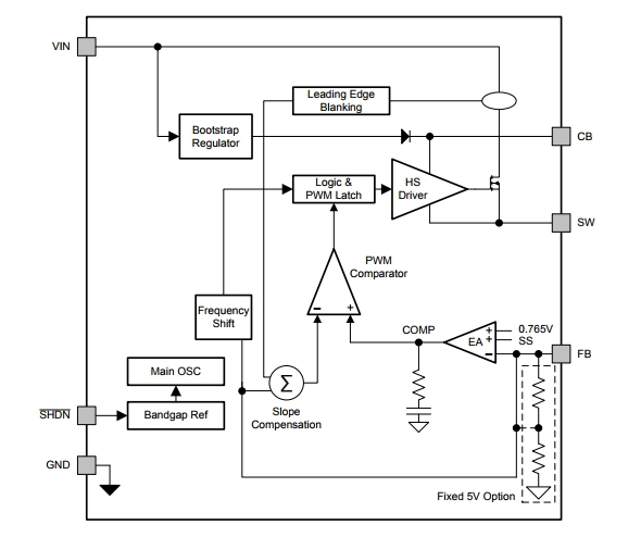
[参考译文] LMR14006:固定5V 输出

Guru**** 2522770 points
Other Parts Discussed in Thread: LMR14006

请注意,本文内容源自机器翻译,可能存在语法或其它翻译错误,仅供参考。如需获取准确内容,请参阅链接中的英语原文或自行翻译。

https://e2e.ti.com/support/power-management-group/power-management/f/power-management-forum/657289/lmr14006-fixed-5v-out

器件型号:LMR14006

你(们)好

它是否在 LMR14006中提供5V 固定输出电压?

贝斯特雷加兹

  • 请注意,本文内容源自机器翻译,可能存在语法或其它翻译错误,仅供参考。如需获取准确内容,请参阅链接中的英语原文或自行翻译。

    您好!

    此产品具有5V 固定输出选项、请咨询您当地的 TI 办事处了解业务需求。 谢谢!  

  • 请注意,本文内容源自机器翻译,可能存在语法或其它翻译错误,仅供参考。如需获取准确内容,请参阅链接中的英语原文或自行翻译。
    你(们)好、Andy

    谢谢!

    贝斯特雷加兹