主题中讨论的其他器件: BQ33100
大家好、团队成员
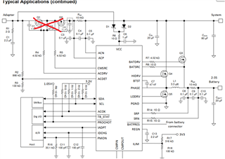
我们的客户希望使用我们的 BQ24800 + BQ33100来设计保持模块。

如果 BATLOWV 阈值限制充电电流对我们来说是可以的、那么这种组合是否可行?
This thread has been locked.
If you have a related question, please click the "Ask a related question" button in the top right corner. The newly created question will be automatically linked to this question.
尊敬的 King:
我鼓励您的客户仔细检查以下几个细节:
器件的频率 选项为300k、400k、600k 和800k。
2.如果58A 电池电流在仅使用电池升压模式的功率级中放电、我不推荐它、因为我从未见过客户这么做。 如果58A 通过 BATFET 放电、那么我建议非常仔细地进行 BATFET 区域的热设计。
如果它们使用仅电池升压模式提供240W 输出、 这将通过功率级(240W/9VBAT)转换为~27A 电池电流。 我建议在设计时务必小心谨慎。
谢谢、
Peng
尊敬的 King:
您计划为9s 超级电容器充电的最大电压是多少? 22.5V (2.5V x 9)?
当适配器不存在时、BQ24800有两个放电路径选项。
第一个是通过功率级(仅电池升压)、第二个是通过 BATFET。 第一 个选项的输出电压经过调节(数据表中提供了详细信息)、而第二个选项的电压是超级电容器电池组电压。 对于此类高电流(>50A)、人们通常会通过直流路径(BATFET)对其进行放电。
除非存在生产级别问题、否则我们通常不会参与客户讨论、但请随时在 E2E 上发表您的问题。
谢谢、
Peng
大家好、Peng
感谢你的答复。
客户添加了我无法回答的更多问题。 请问您能给我快速回复一下吗?
设计规格:
VIN=12.5V
仅电池升压模式 Vo=12.36V
VBATT 充电电压= 9.38V
VBATT 充电电流= 8.4A
VBATT 放电电流=待定
备用模式 Pout=240W
频率:待定
您能否为 BQ24800 + BQ33100提供参考电路
2.如果移除 BATFET、BATDRV 和 BATSRC 可以悬空?

3.如果没有 ACFET,CMSRC & ACDRV 可以悬空?

4.为什么主机可以在 BATPRES 为高电平(电池不存在)时启用充电? 
CIN 对8A 充电电流的最低有效电容要求?
6.对于内部补偿的"C"值,只需要计算 MLCC,或者需要包括大容量电容和超级电容的电容?

7.以下哪项描述是正确的(1.6/2.4V 或1.5/2.3V)?
表8 => 38H 位5为1.6V 或2.4V

8.4.3仅电池升压模式=> 38H 位5为1.5V 或2.3V

8.对于 A7N 设计,VBOOST 需要升压到12.36V 用于 VSYS,VsysMin()应该设置为12.36-1.5V=10.86V? 1.5V 和2.3之间有何差异?
9.仅电池升压模式下的 VBATT 最低电压要求是什么?
10.是否可以选择小于5m Ω 的 RSR 以降低电流感测的功率损耗?

BQ24800能否驱动2*HS 和2*LS MOSFET,栅极驱动能力如何?
如果我们使用 BQ24800 + BQ33100,那么超级电容器电容/ESR 测量流程是什么?
13.我们能否在系统运行期间在正常上电后测量电容 ESR/ESR?
14. BQ24800和 BQ33100是否需要预编程?