This thread has been locked.

If you have a related question, please click the "Ask a related question" button in the top right corner. The newly created question will be automatically linked to this question.

[参考译文] LMR14206:启动问题、内部 Vref 处于其正常电压的一半

Guru**** 2503105 points


请注意,本文内容源自机器翻译,可能存在语法或其它翻译错误,仅供参考。如需获取准确内容,请参阅链接中的英语原文或自行翻译。

https://e2e.ti.com/support/power-management-group/power-management/f/power-management-forum/737548/lmr14206-start-up-issue-internal-vref-sits-at-half-its-normal-voltage

器件型号:LMR14206

我们有一个12V 输入电压5V 输出设计。 请仔细遵循指南。 我们注意到、稳压器偶尔会以奇怪的状态启动、其中其电压基准大约是它应该达到的一半。 我们得到2.5V 而不是5V。

它似乎与启动电流有关。 使用工作台电源时、我们可以通过将电流限制设置为比标称值高得多的裕量来故意导致该行为。  

对目前我们提出的任何建议都可以纠正这种行为。

  • 请注意,本文内容源自机器翻译,可能存在语法或其它翻译错误,仅供参考。如需获取准确内容,请参阅链接中的英语原文或自行翻译。
    您好!

    您是否能够共享原理图进行审阅? 然后、我可以查看您的原理图以了解任何可能的原因。

    谢谢、
    Katelyn Wiggenhorn
  • 请注意,本文内容源自机器翻译,可能存在语法或其它翻译错误,仅供参考。如需获取准确内容,请参阅链接中的英语原文或自行翻译。

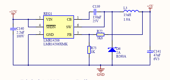
    感谢您的回复、随函附上 cctt

  • 请注意,本文内容源自机器翻译,可能存在语法或其它翻译错误,仅供参考。如需获取准确内容,请参阅链接中的英语原文或自行翻译。
    您好!

    我在您的原理图中看不到任何可能导致此问题的东西。

    在这种情况下、您是否能够共享 SW、VVout 和 VIN 的波形- Vo 为一半?

    此致、
    Katelyn
  • 请注意,本文内容源自机器翻译,可能存在语法或其它翻译错误,仅供参考。如需获取准确内容,请参阅链接中的英语原文或自行翻译。

    稳态良好、输出为2.5V 电平。

    我购买了评估卡以尝试解决问题。 可能需要软启动 cct。 此外、它还会确认我们的组件选择...

    软启动或不软启动似乎没有效果。 我们的 COMP 选择完全相同。

    在无负载的情况下根本无法使电路进入故障模式、在10欧姆负载0.5A 的情况下、仍然无法重现...

    但是、当我模仿满负载600mA (使用电阻器网络)时、我开始看到行为。

    实际上、电路稳定在2.5V 而不是5V、并从 VIN (12V)拉取200mA

    那么过载情况呢? 这表明我们的电路板消耗的电流过大。 问题是、我们仅馈入四个元件、最大负载为100mA。 我们有多个电路板、这很好。 实际上、我们在其他设计中经常使用该稳压器。

    你有什么想法?

  • 请注意,本文内容源自机器翻译,可能存在语法或其它翻译错误,仅供参考。如需获取准确内容,请参阅链接中的英语原文或自行翻译。
    抱歉、我的评估卡输出额定值为1.2V、因此在错误状态下、它的电压为0.7V

    因此、在错误状态下、我的负载仅为150mA。

    很高兴能发送照片,但信号在1.2V 直流电压下不会移动…
  • 请注意,本文内容源自机器翻译,可能存在语法或其它翻译错误,仅供参考。如需获取准确内容,请参阅链接中的英语原文或自行翻译。
    再次向您道歉、电阻器故障、实际电阻值约为0.3欧姆、因此会造成严重过载! 但是、如果过载可能会导致我看到的行为、那么我将进一步调查我们的故障电路板...
  • 请注意,本文内容源自机器翻译,可能存在语法或其它翻译错误,仅供参考。如需获取准确内容,请参阅链接中的英语原文或自行翻译。
    您好!

    您使用的是什么电源? 您是否正在使用直流电源? 直流电源是否可以受到电流限制?

    您能否发送两个振荡波形?
  • 请注意,本文内容源自机器翻译,可能存在语法或其它翻译错误,仅供参考。如需获取准确内容,请参阅链接中的英语原文或自行翻译。
    很抱歉、我还没有点击"发送"。

    您能否在 VIN、VOUT、SW 的空载情况下发送一个振荡器波形、如果可能、还能发送电感器电流?

    您能否在 VIN、VOUT、SW 的重负载以及电感器电流(如果可能)下发送振荡器波形?

    谢谢、
    Katelyn
  • 请注意,本文内容源自机器翻译,可能存在语法或其它翻译错误,仅供参考。如需获取准确内容,请参阅链接中的英语原文或自行翻译。

    到目前为止绘制的图... 使用我们的实际生产板、而不是评估板。

    该板采用12v 输入、并使用各种稳压器生成多个电源轨。 相关的5V 电路使用 LMR 14206

    实际5V 电压轨上的负载非常低、最大可能为40mA

    总电路板的标称电流从12v 电源轨汲取240ma。

    第一幅图将电流限制设置为大约500mA

    评估卡 VIN、Vout、SW 等的更多测量值...

    在同一电路下方的第二幅图相同的负载、仅在12V 电源上电流限制设置为更高1.1安培的情况下

    希望这是有用的,显然电路不像电流限制设置为更低时较慢的12v 斜坡时间....

    请注意、如果我在板上的5V 电源轨上添加额外负载、那么问题也会消失。  

  • 请注意,本文内容源自机器翻译,可能存在语法或其它翻译错误,仅供参考。如需获取准确内容,请参阅链接中的英语原文或自行翻译。
    这条线应该已经结束了

    ...评估卡 VIN、Vout、SW 等的更多测量值...

    很抱歉、Chris
  • 请注意,本文内容源自机器翻译,可能存在语法或其它翻译错误,仅供参考。如需获取准确内容,请参阅链接中的英语原文或自行翻译。
    使用 TI 评估卡进行测试、我无法实现电路板上看到的故障模式。 已尝试空载和最大负载...
  • 请注意,本文内容源自机器翻译,可能存在语法或其它翻译错误,仅供参考。如需获取准确内容,请参阅链接中的英语原文或自行翻译。
    您好!

    当您说电流限制时、您是指负载电流还是所设置的最大电流的 A 限制?

    您能否共享您的电路板布局、以便我们了解评估板是否存在任何其他差异?

    此致、
    Katelyn
  • 请注意,本文内容源自机器翻译,可能存在语法或其它翻译错误,仅供参考。如需获取准确内容,请参阅链接中的英语原文或自行翻译。

    你(们)好

    根据电流限制、我是指在驱动电路板的工作台电源上设置的最大可用电流。 但是、我们确实看到了使用大电源的完整系统中的电路板问题。 非常好奇

    我认为这可能是空载问题、甚至认为评估板是好的。 因此、我尝试在稳压器输出端的接地端添加一个100欧姆电阻器。 这似乎可以解决问题、(在加电时、我们的5V 电路不会以其他方式消耗太多电流。 这个小负载似乎足以产生差异。)

    布局。

    此致

    Chris

  • 请注意,本文内容源自机器翻译,可能存在语法或其它翻译错误,仅供参考。如需获取准确内容,请参阅链接中的英语原文或自行翻译。
    您好 Chris、

    您的 SW 环路位于大侧。 我建议将电感器移到 IC 上方。 务必使自举电容器、电感器和二极管的回路尽可能小。 我还建议将图像底部的输出电容器移至电感器旁边。

    您可以以演示板为例: www.ti.com/.../snva502b.pdf

    此外、接地下面的层吗?

    此致、
    Katelyn
  • 请注意,本文内容源自机器翻译,可能存在语法或其它翻译错误,仅供参考。如需获取准确内容,请参阅链接中的英语原文或自行翻译。

    你好 Katelyn

    感谢您提出布局建议。

    下面的层是接地。

    与我们的12v 输入电源的启动曲线相结合、我们在空载时似乎遇到了问题。 我想我们将进行电路板更新、并添加您建议的布局更改。 此外、还添加了软启动电路和100欧姆输出的电阻负载。  

    在稳压器输出端添加一个简单的100欧姆负载似乎可以解决我们在已经制作的电路板和系统中的问题。 这是否合理?

    此致

    Chris

  • 请注意,本文内容源自机器翻译,可能存在语法或其它翻译错误,仅供参考。如需获取准确内容,请参阅链接中的英语原文或自行翻译。
    您好 Chris、

    感谢您分享此更新。

    在测试启动时、是否使用电子负载进行启动测试? 100欧姆负载与您的典型负载设置之间是否存在差异?

    此外、您是否尝试提高直流电源的电流限制? 所需的浪涌电流是否可能高于直流电源电流限制?

    此致、
    Katelyn
  • 请注意,本文内容源自机器翻译,可能存在语法或其它翻译错误,仅供参考。如需获取准确内容,请参阅链接中的英语原文或自行翻译。

    你好 Katelyn

    增加100欧姆负载似乎可以解决我们的问题。这会在我们的5V 输出电路上增加50mA 的标称负载

    否则、负载基本上没有小于5mA 的电流、我怀疑...

    浪涌电流当然也是一个问题、但即使在系统中使用大电源块、我们也会看到问题。

    我想我很高兴现在结束本次通话、谢谢

    此致

    Chris