大家好!
我在 Flybuck 拓 扑中设计了两块基于 LM5161的电路板;电路板 A 具有1个初级输出和5个隔离输出、电路板 B 具有1个初级输出和9个隔离输出。
使用的组件是根据"LM5161FBKQuickStartCalculator.xls"表选择的。
两个电路板在其初级输出端都具有非常高的尖峰、均为约420kHz (但设计用于不同频率下工作、A 为300kHz、B 为400kHz)。
我之前有一个修订版电路板 A、具有相似的原理图、但尖峰非常小、因此我无法理解这些修订版为什么会出现这样的问题。
您对如何消除这些尖峰有什么建议吗?
提前感谢。
此致、
Stefano
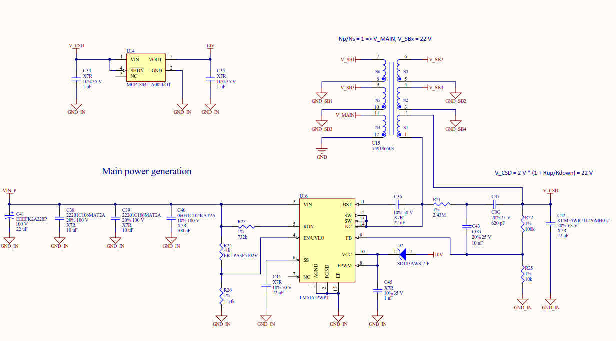
电路板 A 原理图:
电路板 A 尖峰(示波器屏幕截图):
电路板 B 原理图:
电路板 B 尖峰(示波器屏幕截图):






