Other Parts Discussed in Thread: BQ25570, TPS22860
主题中讨论的其他器件: TPS22860
尊敬的所有人:
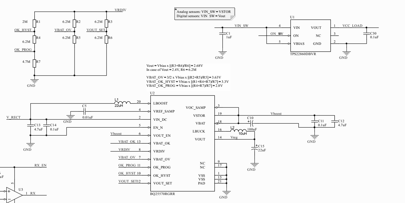
我正在设计一个电路、用于将电压从低功耗源提升到足以运行 MCU 和一些数字传感器的电平。 该电路由一个 BQ25570芯片和一个 TPS22860芯片组成。 请参阅随附的文件。 电路目标是高效控制 MCU 和传感器的电源:
- BQ25570将为输入电源充电至足够的电平(3.3V)。 只有达到此电平时、TPS22860才会激活并向负载输出电源(2.4V)。
-负载消耗功率,因此负载的电源功率下降。 当它下降至0V 时、TPS22860被禁用、BQ25570重新开始充电以准备新周期。
我的 BQ25570配置:
- VIN_DC 被连接至一个0.1f 超级电容器。
- VSTOR 连接到 VBAT。 除了 TI 推荐的旁路电容器外、这里没有超级电容器。
- VOUT 用于通过 TPS22860为负载供电。 ON 引脚连接到 VBAT_OK。
-阈值电压:
VOUT = 2.4V
VBAT_OV = 3.6V
VBAT_OK_PROG = 2.8V
VBAT_OK_HYST = 3.3V
问题如下:
当 VCC_LOAD 连接到 LED 进行测试时(VCC_LOAD 导通后-图1)、电路在前几秒钟就按照上述说明工作(图2)。 之后、VCC_LOAD 再也不会开启。 VSTOR 保持一定的电平(2.1V)、从不下降至0或充电至3.6V。 但是、如果我手动对 VSTOR 电容器(C10)放电、使 VSTOR = 0、则电路再次开始正确运行!
2.当我将 VBAT (以及 VSTOR)连接到另一个0.1f 超级电容器(C21)以延长运行时间时、VSTOR 从未充电到3.6V。 Vout 和 VBAT_OK 从未打开。 我不明白为什么会发生这种情况。
我仍然没有解决问题1的任何方法。 没有问题2的解释。 有人可以在这方面帮助我吗? 非常感谢你能抽出时间。


