This thread has been locked.

If you have a related question, please click the "Ask a related question" button in the top right corner. The newly created question will be automatically linked to this question.

[参考译文] 反相电源

Guru**** 2587365 points
Other Parts Discussed in Thread: LM2623, TPS63710

请注意,本文内容源自机器翻译,可能存在语法或其它翻译错误,仅供参考。如需获取准确内容,请参阅链接中的英语原文或自行翻译。

https://e2e.ti.com/support/power-management-group/power-management/f/power-management-forum/682500/inverting-power-supply

主题中讨论的其他器件:LM2623TPS63710

您好!

我想创建一个具有以下规格的反相电源:

输入电压:1.8~3.3V (2节 AA 电池)

输出电压:-7.5V

输出电流0.3-0.5A

您能建议一些可以满足要求的直流/直流转换器吗?

  • 请注意,本文内容源自机器翻译,可能存在语法或其它翻译错误,仅供参考。如需获取准确内容,请参阅链接中的英语原文或自行翻译。
    您好 KS、
    感谢您提出问题。

    1.8Vmin AA 碱性电池组很难支持-7.5V @ 500mA 电流。
    IC 将需要从1.8V 开始、然后有效地将负升压至(-VOUT +Vin)> 9.3V
    碱也具有相当高的阻抗、因此当您对其施加负载时、碱的电压会下降。

    我假设您有其他电压通过此电池组供电、否则您只需升压1.8~3.3V (2节 AA 电池)并将正电源轨接地以形成负电源轨。

    系统中是否存在任何其他电压、您能更详细地描述一下。
  • 请注意,本文内容源自机器翻译,可能存在语法或其它翻译错误,仅供参考。如需获取准确内容,请参阅链接中的英语原文或自行翻译。

    尊敬的 Ed:

    实际上、7.5V、 150mA 输出对于我的应用是可以的。 比设计裕度更大的电流输出。

    我有一个直接依靠电池电压运行的 MCU 和 LED。

    您能否建议使用任何可进行负升压的直流/直流转换器器件型号?

    "我假设您有其他电压通过此电池组运行、否则您只需升压1.8~3.3V (2节 AA 电池)并将正电源轨接地以形成负电源轨。"

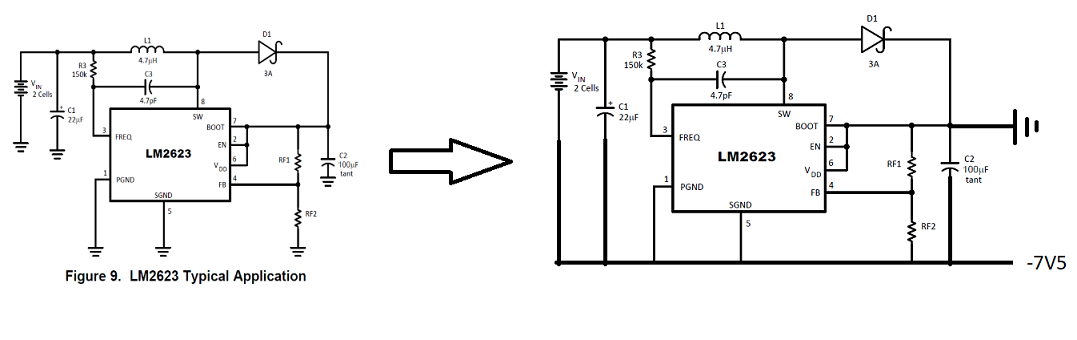
    请参考您的上述建议、以 LM2623为例、您是否意味着对电路进行修改、如下所示?

    KS

  • 请注意,本文内容源自机器翻译,可能存在语法或其它翻译错误,仅供参考。如需获取准确内容,请参阅链接中的英语原文或自行翻译。
    尊敬的 KS:
    这正是我所描述的。 这很好地产生负电压。
    问题就会出现、您连接到电池组的其他设备以及其他电路需要如何/是否与负转换器通信。

    您的 MCU 接地将是 VBAT-、而-7v5具有单独的接地、您无法将它们连接在一起。
    如果-7v5与 MCU/LED 完全分离、这将起作用。

    您有一个 MCU 和 LED 直接连接到 Vbat、-7v5的用途是什么?
    或许有一种不同的方法来构建您的系统。

    TI 没有许多可以从1.8V 开始的 IC、由于碱性电池的软特性、我们实际上需要降低开始时间。
    我们的升压转换器旨在从低电压开始。 LM2623就是一个很好的例子,从0.8V 开始。

    为了保持一个公共接地、您可以升压至一个更高的电压、例如+5V、然后转换为-7.5V。
    LM2623升压至+5V;然后使用 TPS63710 +5V 至-7.5V。