This thread has been locked.

If you have a related question, please click the "Ask a related question" button in the top right corner. The newly created question will be automatically linked to this question.

[参考译文] TPS25921A:输出电压未完全导通

Guru**** 2731945 points

Other Parts Discussed in Thread: TPS25921A

请注意,本文内容源自机器翻译,可能存在语法或其它翻译错误,仅供参考。如需获取准确内容,请参阅链接中的英语原文或自行翻译。

https://e2e.ti.com/support/power-management-group/power-management/f/power-management-forum/729503/tps25921a-output-voltage-not-fully-turning-on

器件型号:TPS25921A

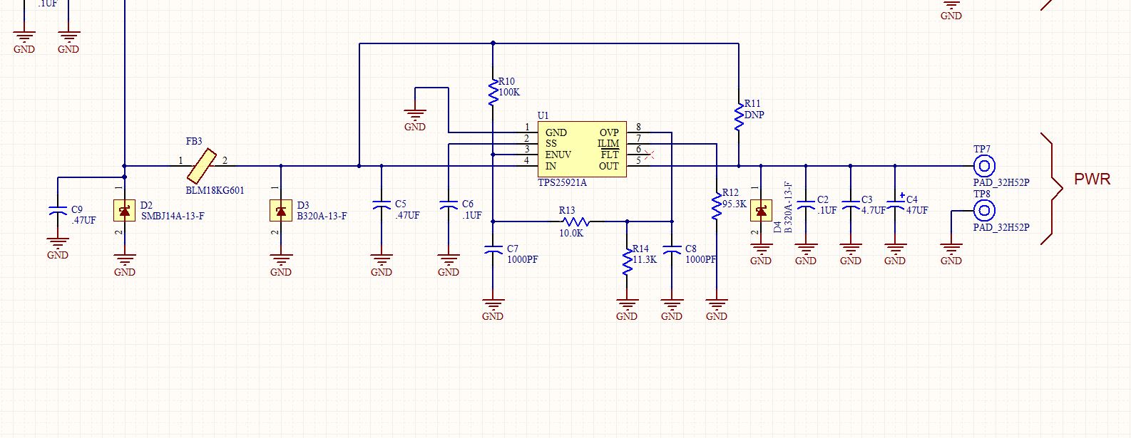
我对 TPS25921A 有一个问题、即输出电压似乎未完全导通。  我的意思是、我的输入电压为12V、输出电压要低得多。  我有3块电路板出现此问题、其输出电压大约为5V、6.5V 和9.33V。  FAULT 引脚未被置位、并且这些器件的输出电压不会波动。  我已验证输入电压确实是12V。   不确定如何解决此问题、因此我们希望获得任何帮助。  

我已附上原理图的相对部分。

  • 请注意,本文内容源自机器翻译,可能存在语法或其它翻译错误,仅供参考。如需获取准确内容,请参阅链接中的英语原文或自行翻译。

  • 请注意,本文内容源自机器翻译,可能存在语法或其它翻译错误,仅供参考。如需获取准确内容,请参阅链接中的英语原文或自行翻译。
    看起来是因为磁通污染导致 SS 电容器无法完全充电。 彻底清洁电路板以清除所有助焊剂残留物、解决了该问题。
  • 请注意,本文内容源自机器翻译,可能存在语法或其它翻译错误,仅供参考。如需获取准确内容,请参阅链接中的英语原文或自行翻译。
    您好、Jim、

    好的。 如果您在测试时遇到任何问题、请告知我们。

    此致、
    Rakesh