This thread has been locked.

If you have a related question, please click the "Ask a related question" button in the top right corner. The newly created question will be automatically linked to this question.

[参考译文] LM5025:次级同步电路问题

Guru**** 2513915 points
Other Parts Discussed in Thread: LM5025, UCC24610, UCC24612

请注意,本文内容源自机器翻译,可能存在语法或其它翻译错误,仅供参考。如需获取准确内容,请参阅链接中的英语原文或自行翻译。

https://e2e.ti.com/support/power-management-group/power-management/f/power-management-forum/725022/lm5025-secondary-synchronize-circuit-question

器件型号:LM5025
主题中讨论的其他器件: UCC24610UCC24612

您好、先生、

我可以帮您了解以下有关 LM5025次级同步电路的问题吗?

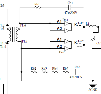
请参阅下面的 SCH 屏幕截图、首先我们将 TK18A50D 用于 次级 MOSFET、但无法启动、因此我们更改为 FDP083N15A、它可以在空载条件下启动、但在增加负载时会失败、您能否帮助建议如何选择正确的 MOSFET? 我们需要改进的 SCH 方面的任何内容?

  =>

感谢你的善意帮助。

此致、

陈爱德华

  • 请注意,本文内容源自机器翻译,可能存在语法或其它翻译错误,仅供参考。如需获取准确内容,请参阅链接中的英语原文或自行翻译。

    尊敬的 Edward:

    必须更改栅极驱动电路。 输出电压为24V、因此栅极驱动电压电平将远高于 SR 的 Vgs 额定值。 下面的电路是一个简单的电路、齐纳二极管是10V 器件、用于将 MOSFET 栅极上的电压钳制到该电平、如果您愿意、可以使用电压稍高一些的器件、最高可达15V。 困难之处在 于、与齐纳二极管串联的电阻器上的压降非常高、因此对于1k 电阻器、功率耗散可能在1.5W 范围内。 串联栅极电阻可为4.7R、以实现快速导通、二极管是肖特基器件。

    实际上、在24V 输出下、此电路不是一个实际的选择、在电压和功率耗散较低的12V 输出下、它是可以的。

    在24V、3.75A 时、我建议肖特基二极管的效率可能与 SR 相同。 您是否在 SR 和二极管损耗之间进行了比较计算?

    您也可以查看 SR 控制器 IC、UCC24610和 UCC24612。

    此致

    Peter