您好!
在讨论下面的链接后、我提出了这个新的问题、因为我的上一个帖子没有更新。
https://e2e.ti.com/support/power-management/f/196/p/870369/3241607#3241607
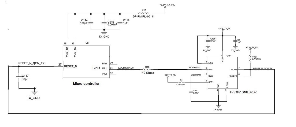
我已附上请求的看门狗复位部分原理图、供您查看。
在这里、我们面临两个不同的问题。 我们在两个地方使用了相同的看门狗电路。
1.当我们将 WDI 导通时间从250ms 增加到350ms、将关断时间从1s 增加到5s (在其中一个电路中)时、WDO 复位正常工作。
但是对于之前的250ms WDI 导通时间和1s 关断时间本身、如果我们在 WDI 引脚上放置任何示波器探头或 DMM 探头(甚至悬空)、则 WDO 复位功能正常。 这是一个场景。
2.在我们的另一个类似电路(电路板)中、没有任何组件更改、即使我们将 WDI 导通时间增加到350ms、关断时间增加到5sec、WDO 复位也不工作、并且随机给出了复位、尽管 WDI 输入是正确的。
但在该电路中、如果我们在 WDI 引脚处放置任何示波器探针或 DMM 探针(甚至悬空)、则 WDO 复位功能正常。
我们不确定导致这些问题的原因、问题也不一致(有时随机)。 因此、请查看并建议解决此问题的解决方案。
