This thread has been locked.

If you have a related question, please click the "Ask a related question" button in the top right corner. The newly created question will be automatically linked to this question.

[参考译文] BQ40Z80:外部电池平衡配置不同

Guru**** 2595800 points
Other Parts Discussed in Thread: BQ40Z80

请注意,本文内容源自机器翻译,可能存在语法或其它翻译错误,仅供参考。如需获取准确内容,请参阅链接中的英语原文或自行翻译。

https://e2e.ti.com/support/power-management-group/power-management/f/power-management-forum/934447/bq40z80-external-cell-balancing-configuration-differs

器件型号:BQ40Z80

您好!

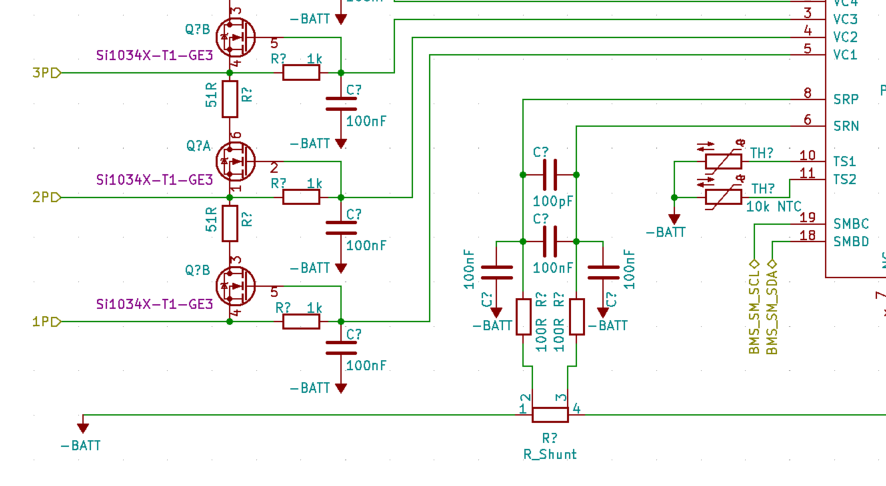
 https://www.ti.com/lit/an/slua420a/slua420a.pdf?ts=1597909140592图2中描述的外部电池平衡配置 仅描述了电池1的 NFET、而本视频 https://training.ti.com/advanced-topics-bq40z80-loads-and-balancing 中3分钟标记处显示的电路 则描述了 PFET。   

我知道、如果没有1k 电阻器、电池1的栅极将接地、因此需要 PFET。  不过、我想知道是否在电芯1节点和接地之间甚至需要 FET?  为什么 SLUA420A 的图2中没有显示?

我已连接我的拔模电路... 此配置是否起作用?  如果我保持此配置、电芯1是否会以较低的速率平衡、仅使用内部 FET?

谢谢、

此致、
Daniel

  • 请注意,本文内容源自机器翻译,可能存在语法或其它翻译错误,仅供参考。如需获取准确内容,请参阅链接中的英语原文或自行翻译。

    Daniel、您好!

    很抱歉耽误你的时间。 我们的一些监测专家最近已不在办公室、因此响应速度比平常慢。  

    BQ40Z80所特有的建议在底部电池上使用 PFET。 我在我们的其他器件上没有看到同样的建议、我认为 SLUA420A 不适用于该器件。 BQ40Z80技术参考手册还在示例原理图中为底部电池使用了 PFET。

    遗憾的是、我没有详细说明架构为何需要这种功能。  

    此致、

    Matt