This thread has been locked.

If you have a related question, please click the "Ask a related question" button in the top right corner. The newly created question will be automatically linked to this question.

[参考译文] BQ51013B:Qi 充电问题

Guru**** 2540720 points
Other Parts Discussed in Thread: BQ51013B

请注意,本文内容源自机器翻译,可能存在语法或其它翻译错误,仅供参考。如需获取准确内容,请参阅链接中的英语原文或自行翻译。

https://e2e.ti.com/support/power-management-group/power-management/f/power-management-forum/929514/bq51013b-qi-charging-problem

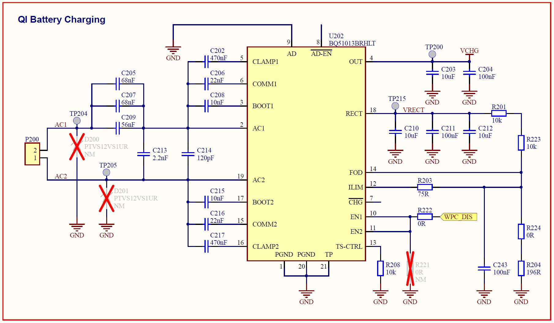
器件型号:BQ51013B

可能涉及的对象

我在应用中使用了 BQ51013B Qi 接收器、在该应用中、当接收器放置在发送器焊盘上时、我需要选择禁用接收器。

我通过将 EN1和 EN2设置为"高电平"来进行禁用

但是、当使能引脚设置为"低电平"、而接收器放置在发送器焊盘上时、充电将不会开始。

我假设当两个 EN 引脚均为低电平时、接收器和发送器之间的通信将再次开始。

我移除了接收器、并再次将其放置在发送器上、同时使能引脚处于低电平、一切都正常且正常工作

或者我是否做了一些错误的事情?

此致

Henrik

  • 请注意,本文内容源自机器翻译,可能存在语法或其它翻译错误,仅供参考。如需获取准确内容,请参阅链接中的英语原文或自行翻译。

    你好

    此行为将是 发送器(TX)而非接收器(RX)的函数。  当 EN 引脚为高电平时、RX 将向 TX 发送一个充电完成以关闭。  一些 TX 不会询问 RX 是否需要长时间的更多功率、仅检查 RX 是否仍在充电板上、使用短脉冲来 ping 充电板。  当 TX 发送更长的数字 ping 时、RX 可以启动。

    其他 类型的关断命令可以通过此 TX 提供更好的性能。 AD 引脚也可被拉高/低以关闭 TX。  也可以使用 TS-CnRL 引脚。

    其他 TX 将提供不同的性能。

  • 请注意,本文内容源自机器翻译,可能存在语法或其它翻译错误,仅供参考。如需获取准确内容,请参阅链接中的英语原文或自行翻译。

    你(们)好 Bill

    感谢您的评论。

    到目前为止、我还没有找到一个 TX (充电板)、它会在启用 RX 时再次启动电力传输。
    再次开始的唯一方法是拆下 RX 并将其放在 TX 上。

    您能否建议发送更长数字 ping 的任何 TX 定期重新开始电力传输?
    您是否知道从 RX 发送充电完成到 TX 将发送更长的数字 ping 以停止与 RX 的通信的时间?
    我们谈论的是细节还是时间?

    如果我们使用 AD 引脚或 TS-CNTRL 引脚禁用 RX、在这些情况下、会向 TX 发送不同的消息、您认为它可能会触发不同的 TX 行为?

    此致

    Henrik

  • 请注意,本文内容源自机器翻译,可能存在语法或其它翻译错误,仅供参考。如需获取准确内容,请参阅链接中的英语原文或自行翻译。

    你好

    看一看 Tylt Vu Solo 或 Tylt Vu。

    它们将提供更长的数字 ping、同时每5秒检查一次充电是否完成

    在充电完成后、一些充电垫将关断10至15分钟。

    不确定 AD 或 TS-CNTRL 是否能更好地工作、 终端电源传输命令不同、可能会缩短关断时间。  

  • 请注意,本文内容源自机器翻译,可能存在语法或其它翻译错误,仅供参考。如需获取准确内容,请参阅链接中的英语原文或自行翻译。

    你(们)好 Bill

    我成功找到了一个充电焊盘、该充电焊盘将在 RX 上的 EN 引脚设置为高电平并设置为低增益后再次启动。

    它是来自 Scanpad.的充电垫。

    感谢您的支持

    此致

    Henrik