This thread has been locked.

If you have a related question, please click the "Ask a related question" button in the top right corner. The newly created question will be automatically linked to this question.

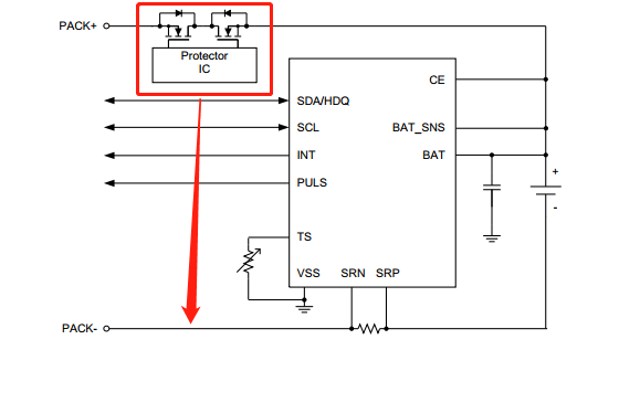
[参考译文] BQ27Z561-R1:bq27z561-R1 Pack+ MOS Pack-

Guru**** 2538955 points


请注意,本文内容源自机器翻译,可能存在语法或其它翻译错误,仅供参考。如需获取准确内容,请参阅链接中的英语原文或自行翻译。

https://e2e.ti.com/support/power-management-group/power-management/f/power-management-forum/928165/bq27z561-r1-bq27z561-r1-pack-mos-pack-

器件型号:BQ27Z561-R1

推荐的 MOS 关断保护电路原理图是 PACK +。 我可以进行电池组保护吗?

  • 请注意,本文内容源自机器翻译,可能存在语法或其它翻译错误,仅供参考。如需获取准确内容,请参阅链接中的英语原文或自行翻译。

    尊敬的 Kevin:

    是的、您可以使用低侧保护、而不是如上所示的高侧保护。 请注意、低侧保护的一个问题是当 FET 打开时、低侧保护器会丢失主机和电池组 IC 之间的通信。