您好!
我是负责处理 TI 产品的经销商的 FAE。
我有一位客户关于 TPS562201器件的问题。
(问题)
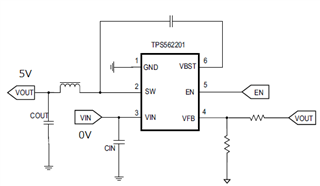
在电路板检查期间、在下图所示的电路中、对 VOUT 施加5V 电压、而对 VIN 不施加电压。
在这种情况下、器件是否可以销毁?
尤其是、客户担心 VBST 引脚会被破坏。
此致、

This thread has been locked.
If you have a related question, please click the "Ask a related question" button in the top right corner. The newly created question will be automatically linked to this question.
你(们)好
在这种情况下、VIN 将存在电压。
Shuai