This thread has been locked.

If you have a related question, please click the "Ask a related question" button in the top right corner. The newly created question will be automatically linked to this question.

[参考译文] BQ25886:无需使用电源路径即可进行电池充电

Guru**** 2391005 points
Other Parts Discussed in Thread: BQ25886

请注意,本文内容源自机器翻译,可能存在语法或其它翻译错误,仅供参考。如需获取准确内容,请参阅链接中的英语原文或自行翻译。

https://e2e.ti.com/support/power-management-group/power-management/f/power-management-forum/1196968/bq25886-battery-charging-without-use-of-power-path

器件型号:BQ25886

您好!

我想使用 BQ25886为两节串联锂离子电池充电。
但我不想通过电源路径引脚 SYS 为我的电路供电、因为所需的电流高于芯片可以处理的电流。
有可能吗? 不会影响 BQ25886性能?
如果可能、我将 SYS 引脚保持悬空?
检查我的设计。
谢谢!

  • 请注意,本文内容源自机器翻译,可能存在语法或其它翻译错误,仅供参考。如需获取准确内容,请参阅链接中的英语原文或自行翻译。

    您好!

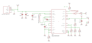
    我的原理图审阅如下:

    SYS 上仍然需要至少2x22uF 的电容器、即使它未被载入。

    2. Vset 需要由其单个电阻下拉。 /CE 和 OTG 需要单独拉至 GND、而不是通过 VSET 电阻器。

    3.确认1.37A 充电电流。

    4. 您打算使用 PG/引脚吗?

    在 STAT 电阻为1kOhm 的情况下、我们接近 STAT 引脚的6mA 绝对最大电流额定值。 我们建议使用10kOhm 电阻器。

    6.确认的 ILIM 电流为2.36A

    7.请确保电感器饱和电流额定值正确。

    此致、

    Mike Emanuel

  • 请注意,本文内容源自机器翻译,可能存在语法或其它翻译错误,仅供参考。如需获取准确内容,请参阅链接中的英语原文或自行翻译。

    尊敬的 Mike:
    感谢你的答复。
    请参阅以下内容:
    好的、添加了
    2.固定的
    3.我对 Kichgset 值有疑问、数据表中不清楚。 1.5A 充电电流的电阻值应为多少?
    4、否
    5.固定的
    6.好的
    7.电感器饱和电流为9.8A。 对吧?
    您能否再次查看原理图?
    谢谢!

  • 请注意,本文内容源自机器翻译,可能存在语法或其它翻译错误,仅供参考。如需获取准确内容,请参阅链接中的英语原文或自行翻译。

    您好!

    请参阅我的其他意见:

    2.通过 VSET 确认8.4V 电池充电电压调节。

    公式11显示了 ICHGSET 计算。 对于1.5A 充电电流、公式为 R_ICHGSET = ICHG*K_ICHGSET = 3810 Ω/A * 1.5A = 5.715千欧。

    7.假设最大输入电流为2.36A、输入电压为5V、8.4V 输出电压下的最大电感纹波将为1.35A。根据公式5、饱和电流至少需要为3.03A。但是、 请遵循第9.2.2.1节中的指南、该指南"通常情况下、电感纹波设计为在(20–40%)最大充电电流范围内、作为实际设计中电感尺寸和效率之间的折衷。" 1.35A 的电感器纹波是最大充电电流的90%。

    此致、

    Mike Emanuel