This thread has been locked.

If you have a related question, please click the "Ask a related question" button in the top right corner. The newly created question will be automatically linked to this question.

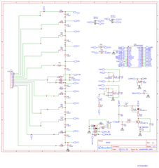
[参考译文] BQ76930:电芯1电压未正确显示

Guru**** 2515585 points


请注意,本文内容源自机器翻译,可能存在语法或其它翻译错误,仅供参考。如需获取准确内容,请参阅链接中的英语原文或自行翻译。

https://e2e.ti.com/support/power-management-group/power-management/f/power-management-forum/1331333/bq76930-cell-1-voltage-not-showing-correctly

器件型号:BQ76930

电芯1电压未正确显示