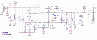
我设计了输入为12到18V、输出为8.5V 的直流到直流转换器。
以下是用于评估单个器件的

我将获得所需的结果、但在测量输出时、我将获得以下结果

输出上升不像预期的那样平滑。
这可能是什么原因造成的、或者我在原理图侧是否有问题。
此致
Sachin
This thread has been locked.
If you have a related question, please click the "Ask a related question" button in the top right corner. The newly created question will be automatically linked to this question.
我设计了输入为12到18V、输出为8.5V 的直流到直流转换器。
以下是用于评估单个器件的

我将获得所需的结果、但在测量输出时、我将获得以下结果

输出上升不像预期的那样平滑。
这可能是什么原因造成的、或者我在原理图侧是否有问题。
此致
Sachin
尊敬的 Sachin:
感谢您的联系。
1. 如果负载影响,请移除输出磁珠(L1),然后检查器件上电波形。
2.我基于您的 BOM 的 webench 进行了仿真。 如果没有 Cff (C6)、环路稳定性仿真结果(相位裕度66.91deg、fcross 16.27kHz)看起来不错。 因此、请移除 C6并再次检查。


3. 为何要添加一个与100nF C11串联的1欧姆 R5? 很抱歉、我以前没有看到过这个。
尊敬的 Sachin:
感谢您快速分享测试结果!
今天、我在 TPS54331EVM 上测试了您的 BOM。 我可以重现加电波形、如下所示。
12V 输入-8.8V 输出-0A-

我认为根本原因是慢速上电期间的输入电压接近输出电压。 对于这种器件、我们建议 Vin 高于(Vout+2.1V)。 更多详细信息、请参阅此 AN。https://www.ti.com/lit/an/slua928a/slua928a.pdf

一种简单的解决方案是禁用器件、直到 Vin 增加到高于(Vout+2.1V)。
我将 EN 电阻器(原理图中的 R3/R6)从 nC 更改为620k/75k Ω、以设置更高的 Vstart 电压(根据数据表7.3.4、Vstart 的计算值为10.9V)。 如下图所示、加电波形变为正常。
请尝试此方法。 请告诉我您的进一步测试进度。

