请注意,本文内容源自机器翻译,可能存在语法或其它翻译错误,仅供参考。如需获取准确内容,请参阅链接中的英语原文或自行翻译。
器件型号:BQ24610 我想先说,我"只是"一个业余爱好者,我不拥有一个好的测试设备,我的知识是相当有限的。
故事:
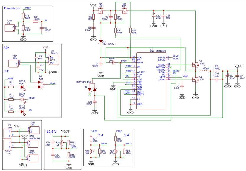
我想创建自己的 cc CV 降压直流/直流转换器、用于3节电池充电、因为没有任何价格合适的转换器。
我发现 bq24610可以满足我的要求。 我已经订购了5块板、但似乎我在某个地方犯了一个错误、因为它不能按预期工作。 不确定我在原理图中是否有错误。 我合并了3个原理图、一个来自数据表、一个来自评估板、并且此论坛上有第三个原理图、其中包含强制性器件及其说明、还有一个用于简化使用的原理图。 我知道原理图非常复杂、在我制作设计之后、我了解到您可以更改符号输出位置、使其不会穿过电线。
我需要一个简单的充电器、以便没有电源路径和负载输出(如果只有负载直通可以自行降压、因为我要将19V 充电器用于3节锂离子电池、但最大负载为14V)。 TS 热敏电阻是可选的、目前不使用。
3个电位器(R16、R22、R28)是"请勿放置"的、因为我希望能够更改电压和充电电流、因此必须拆焊电阻器才能使其工作。 我想使用 stat1输出来打开冷却风扇、因此这里有一个二极管和一个 LDO、用于12 V 风扇。
故障:
电源正常 LED 持续亮起、输出为12.6V、550ms 脉冲降至8.8V、最后17ms (图1)。 得到400mV pkpk 输出纹波(图2)。 连接电池时,转换器将关闭(图3)。 电池电压为10.5V、当我断开电池时、您可以看到输出电压升至12.6V 并关闭、直到电源复位后才会启动、此时电源正常 LED 仍亮起。
非常感谢您的任何帮助。 我是否选择了适合我使用的器件?




