Other Parts Discussed in Thread: TPSM5601R5, TPSM5601R5H
TI 您好
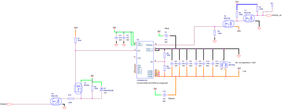
我已经 在应用中采用 IBB 配置设计了 TPSM5601R5。
电路的参数是28V 输入电压、-8V 输出电压和最大 负载为0.5A。
该电路根据 TI 应用手册 SNVA962设计。
应用手册中的原理图指定将 VOUT 连接到 SYS GND 并将直流/直流转换器的 PGND/AGND 连接到负电压(在本例中为-8V)。

我的原理图如下所示:

使能和 PGOOD 转换到 SYS GND 基准的情况也如应用手册所述(需在 PMOS 栅极源两端添加齐纳二极管以限制电压)。
该电路显示以下行为:
当使能端口为0V 时、转换器 EN 引脚上的电压为0V。
当使能端口为3.3V 时、转换器 EN 引脚上的电压为28V。
在这两种情况下、Vout 处的电压均为0V、AGND/PGND 处的电压也为0V。
在 V5V 引脚上测得的电压仅约为1.5V、当器件启用时、我希望此引脚上的电压为5V。
您能否查看我的原理图并突出显示错误(如果有)。
此外、请提供有关如何继续调试器件的建议。
此致
拉尔斯
