我有一个与 MOSFET 相关的问题
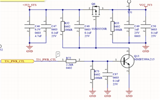
就像下图一样、我想使用 PMosfet 实现截止功率、但当我对 G 引脚施加高逻辑时->我在 MOSFET 的引脚3处得到了2.2-2.4的电压
我不知道为什么。
有人对此问题有任何想法吗?
谢谢。 
This thread has been locked.
If you have a related question, please click the "Ask a related question" button in the top right corner. The newly created question will be automatically linked to this question.
我有一个与 MOSFET 相关的问题
就像下图一样、我想使用 PMosfet 实现截止功率、但当我对 G 引脚施加高逻辑时->我在 MOSFET 的引脚3处得到了2.2-2.4的电压
我不知道为什么。
有人对此问题有任何想法吗?
谢谢。 
嗨、Khieu、
此论坛包含有关 TI 电源开关器件的技术问题。
有关 TI 电源开关器件的更多信息、请访问此链接: https://ti.com/powerswitches
对于3.3V 系统、我建议查看我们的负载开关产品系列。
感谢您关注 TI 电源开关。
什雷亚斯
您好、Khieu、
谢谢咨询。 P 沟道 FET 的栅极需要上拉至3.3V 才能将其关断。 我查看了原理图中显示的 PFET 的数据表、它规定了 VDS =-3V 时、-1mA 漏极电流的最小阈值电压为-0.3V。 逻辑信号可能没有上拉至足够高以完全关断 PFET。 为了在100kΩ 电阻器 R33上产生2.2V 的电压、流经 FET 的电流需要约为22μA。 我建议测量 VGS 以确保其小于0.3V。 另外请记住、阈值电压具有负温度系数、电压幅度会随着温度的升高而降低。 漏源漏电流具有正温度系数、并随温度升高而增加。 最后、在上电时、根据 FET 源极处3.3V 斜升的速度、可能会有一些电流流经 FET、直到栅极充电至源极电压。 是否正在寻找 FET 建议来替代当前使用的器件? 如果是、我会推荐 TI 的 CSD25310Q2。
此致、
约翰·华莱士
TI FET 应用
您好, John Wallace1
感谢您的理想
I 测量了 Vgs (引脚1和引脚2)并获得0.03V 到0.05V、但 VCC_3V3上仍然具有1.2V ( 我的实验室的温度 是23 ° C)在 VCC_3V3上无负载连接
引脚1直接与 C48和 R32连接。
CSD25310Q2 ->让我尝试使用您的理想产品、但我认为问题与 MOSFET 无关。
谢谢