请注意,本文内容源自机器翻译,可能存在语法或其它翻译错误,仅供参考。如需获取准确内容,请参阅链接中的英语原文或自行翻译。
器件型号:BQ25720EVM 大家好、
这里、CHG_OK 信号的用途是什么。 我在 PSPICE 中进行了相同的仿真、无法 通过 CHG_OK 引脚控制输入电压。 帮助我理解逻辑。


This thread has been locked.
If you have a related question, please click the "Ask a related question" button in the top right corner. The newly created question will be automatically linked to this question.
大家好、
这里、CHG_OK 信号的用途是什么。 我在 PSPICE 中进行了相同的仿真、无法 通过 CHG_OK 引脚控制输入电压。 帮助我理解逻辑。


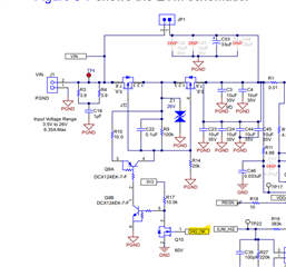
大家好、Saravanan、
该部分电路通常用于电池充电器。 当 CHG_OK 信号为高电平时、它会开启。 TI 建议在该电路之前键入 VBUS 引脚、以首先唤醒充电控制器。
背靠背 PFET 用作 ACFET (Q6)和 RBFET (Q7)。 当 CHG_OK 为高电平时、两个 FET 均导通、将交流适配器连接到充电控制器; 当 CHG_OK 为低电平时、两个 FET 均关断。 当交流适配器丢失时、RBFET 还会阻断反向电流。
另一个好处是限制插入交流适配器时的浪涌电流。
如果需要此类功能、TI 建议客户使用此电路。
此致、
虎