请注意,本文内容源自机器翻译,可能存在语法或其它翻译错误,仅供参考。如需获取准确内容,请参阅链接中的英语原文或自行翻译。
器件型号:BQ76952 您好、
我对于 BQ76952有3个问题:
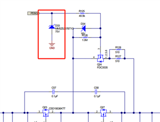
952的 EVM 板上 D33的功能是什么?

问这个问题的原因是、当不开始预放电时、1.5V 电压会导致预放电 FET 导通。
2.当 BMS 板连接到 PCS (逆变器)、放电时间达到20A、即使发送多次、也无法通过0x0097命令关闭放电 FET。 只有使用 BOTHOFF 引脚才能强制器件关断放电 FET。 可能的原因是什么?
3.有时连接至 PCS (逆变器)且逆变器上有负载时,强制停止放电并不会导致 FULLSCAN 的报警原始状态()设置为‘1’,但仍为‘0’。 在这种情况下、只有重置76952才能再次正常工作。 为什么?
谢谢!
乔伊斯