This thread has been locked.

If you have a related question, please click the "Ask a related question" button in the top right corner. The newly created question will be automatically linked to this question.

[参考译文] TPS563300:连接到24V 时熔断

Guru**** 2664405 points
请注意,本文内容源自机器翻译,可能存在语法或其它翻译错误,仅供参考。如需获取准确内容,请参阅链接中的英语原文或自行翻译。

https://e2e.ti.com/support/power-management-group/power-management/f/power-management-forum/1289778/tps563300-blows-up-when-connected-to-24v

器件型号:TPS563300

您好

当我轻轻地开始增大输入电压时、一切都顺利地达到我的24V 标称电压。 但是当我在没有软启动的情况下直接连接24V 电压时、芯片燃烧产生火花、烟雾...
我现在测试了20个芯片、其中18个放大了...




  • 请注意,本文内容源自机器翻译,可能存在语法或其它翻译错误,仅供参考。如需获取准确内容,请参阅链接中的英语原文或自行翻译。

    Michael、您好!

    1.我们的器件不支持热插拔操作,只要输入电压超过 最大绝对值32Vin ,器件就有损坏的风险。 当您以24Vin 进行热插拔时、是否能够捕获 Vin 波形? 电压尖峰可能远大于24V。

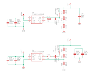
    2.原理图中只有1*22uF 的 Cout 不够,请 至少使用3*22uF 的产品说明书。 此外、Cin 还不够、请添加更多 Cin 以使 Vin 稳定。

    此外、我们建议选择饱和电流大于器件电流限制的电感器。 但电感器额定电流太小(L2、0.62A)。 您的负载电流是否非常小?

    3.布局可以优化以下项目。

    a) Cin 应放置在 Vin 引脚和 GND 引脚之间、同时 不直接连接到 GND 引脚、同时电容也应尽可能靠近 IC 放置。

    不良的 Vin 布局可能会引入 Vin OV 尖峰、良好的布局会滤除高频噪声。

    b)建议减小 SW 节点大小、这是一个噪声较大的节点、请放置较小的节点。

    您可以使用更小封装的无源器件来节省空间。

    c)您的输出电流是多少? Vin 与 GND 引脚多边形的尺寸比较小、如果负载比较重、请增大 Vin&GND 多边形以实现更好的散热。

    D) Vout 检测布线应放置在 Cout 之后、而不是 Cout 之前、以感应滤波信号。

    e) FB 引脚和布线是最敏感的、应放置在远离嘈杂的 SW&BOOT 引脚的位置、但应放置在 BOOT 布线附近。 如果没有空格、可将 FB 布线放置在其他层上、但请确保远离 SW&BOOT。

    请查看数据表推荐的布局作为参考。

  • 请注意,本文内容源自机器翻译,可能存在语法或其它翻译错误,仅供参考。如需获取准确内容,请参阅链接中的英语原文或自行翻译。

    您好

    非常感谢您的回复!

    您主要参考了5.5V 设计。
    实际上3.3V 版本更频繁地爆炸。
    这是有趣的看,但我的老板不是很喜欢它;-)

    1.我没有看到任何大的尖峰。
    以下是我的热插拔波形:

    2.对于 Cout,我使用了数据表中的表8-2:


    因此、对于3.3V、建议使用40uF 的 Cout、我使用44uF。
    对于5V、建议使用20uF 的 Cout、我使用22uF。

    对于 Cin、如第8.2.2.7节所述、I 使用了10uF 和0.1uF

    对于 L2、我只有300mA 的最大输出电流、这就是我选择该电感器的原因。
    对于 L3、最大电流为2A、电感的饱和电流为3A。

    3.好的。 我明白了、我的设计布局存在很多问题、我会在将来纠正这些问题。 但这些会导致芯片发烫、以至于火花会烧断吗?

  • 请注意,本文内容源自机器翻译,可能存在语法或其它翻译错误,仅供参考。如需获取准确内容,请参阅链接中的英语原文或自行翻译。

    Michael、您好!

    Vin 波形是在 Vin 引脚上捕获的吗? 您是否使用了全带宽示波器? P.S.使用20M 带宽将丢失高频信息。

    2.表8-2显示了有效 Cout、不是额定 Cout、MLCC 在高直流偏置电压下具有较大的降额、下面是一个示例。

    另外、如果 Vin 不稳定、仅使用10uF 和0.1uF 是不够的。 请确保 Vin 波形稳定24Vin。

    是的、布局不良可能会导致 Vin OV 尖峰、接地弹跳、从而增加器件损坏的风险。