This thread has been locked.

If you have a related question, please click the "Ask a related question" button in the top right corner. The newly created question will be automatically linked to this question.

[参考译文] ISO5852S:如何测量去饱和保护电流值?

Guru**** 2533730 points
Other Parts Discussed in Thread: ISO5852S

请注意,本文内容源自机器翻译,可能存在语法或其它翻译错误,仅供参考。如需获取准确内容,请参阅链接中的英语原文或自行翻译。

https://e2e.ti.com/support/power-management-group/power-management/f/power-management-forum/1259219/iso5852s-how-to-measure-the-desaturation-protection-current-value

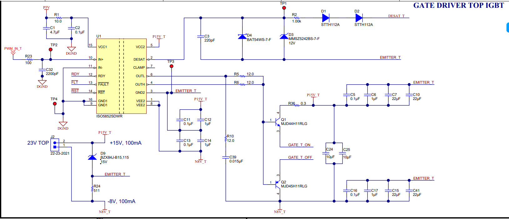
器件型号:ISO5852S

尊敬的先生:

我们使用 ISO5852S 驱动 IGBT 并参考此电路原理图:

https://www.ti.com.cn/cn/lit/pdf/tidrpj3

现在我要测量实际电路中的去饱和保护电流(Ichg)值、那么我该如何测量它呢?

测量的电流值是否能够达到理想的500uA?

  • 请注意,本文内容源自机器翻译,可能存在语法或其它翻译错误,仅供参考。如需获取准确内容,请参阅链接中的英语原文或自行翻译。

    尊敬的 Jiang:

    感谢您提出这个有趣的问题。 Ichg 是消隐电容充电电流、数据表中提到该电流、如下所示:

    由于该电流是内部电流并来自电流源、因此它通常保持恒定、变化很小、如数据表中所示。

    如果您测量流经电容器的电流(使用万用表或其他方法、如 C. dv/dt)、它应该非常接近数据表中提到的值/范围。

    希望这对您有所帮助。

    此致!

    普拉蒂克

  • 请注意,本文内容源自机器翻译,可能存在语法或其它翻译错误,仅供参考。如需获取准确内容,请参阅链接中的英语原文或自行翻译。

    谢谢、 Pratik。

    我还有一个关于去饱和保护的问题。 如何在此电路中激活去饱和保护、或者我应该使用什么措施来触发保护? 是否可以将9V 的电压直接施加到 DESAT 引脚?

  • 请注意,本文内容源自机器翻译,可能存在语法或其它翻译错误,仅供参考。如需获取准确内容,请参阅链接中的英语原文或自行翻译。

    或者断开以串联方式连接到 DESAT 引脚的电阻器?

  • 请注意,本文内容源自机器翻译,可能存在语法或其它翻译错误,仅供参考。如需获取准确内容,请参阅链接中的英语原文或自行翻译。

    尊敬的 Jiang:

    如果目的是测试 DESAT 电路保护、我认为您可以直接在 DESAT 引脚上施加9V 或更高电压并进行测试。

    希望这对您有所帮助!

    此致!

    普拉蒂克