This thread has been locked.

If you have a related question, please click the "Ask a related question" button in the top right corner. The newly created question will be automatically linked to this question.

[参考译文] UCC21732-Q1:栅极驱动器 IC 中的跳闸问题。

Guru**** 2507265 points
Other Parts Discussed in Thread: UCC21732-Q1

请注意,本文内容源自机器翻译,可能存在语法或其它翻译错误,仅供参考。如需获取准确内容,请参阅链接中的英语原文或自行翻译。

https://e2e.ti.com/support/power-management-group/power-management/f/power-management-forum/1244533/ucc21732-q1-tripping-issues-in-the-gate-driver-ic

器件型号:UCC21732-Q1

尊敬的先生:

我们正在开发20kW 三级中性点钳位 PFC。 栅极驱动器的选择是 UCC21732QDWRQ1。 我们设计的栅极驱动器布局与 TI 提供的布局相同。 我们正在设置的 DESAT 值为80A。 我们的每相电流要求为35A。 但我们仍然面临栅极驱动器在10kW 额定功率后跳闸的问题。 我们无法解决这个问题。 请帮助我们解决这个问题。

感谢您

M·A·瓦格马尔

  • 请注意,本文内容源自机器翻译,可能存在语法或其它翻译错误,仅供参考。如需获取准确内容,请参阅链接中的英语原文或自行翻译。

    您好 Manoj:  

    如果您可以提供以下信息、则可以帮助我们进行调试。 我们将查看提供的信息并回复给您。  

    • 栅极驱动器部分的原理图和布局
    • DESAT 跳闸时的条件(电流电平? 3)总线电压电平? 等)
    • DESAT 跳闸时以下信号的波形:  
      • DESAT 引脚上的电压
      • VGS
      • nFLT 引脚
      • RDY 引脚(确保跳闸不是由 UVLO 引起)

    谢谢!  

    此致!  

    齐维安

  • 请注意,本文内容源自机器翻译,可能存在语法或其它翻译错误,仅供参考。如需获取准确内容,请参阅链接中的英语原文或自行翻译。
    先生, 
    我们之前已经问过这个问题、轴承编号为 CS1296763。 相关波形已与上次查询共享。 栅极驱动器在800V、25A 总线电压和电流条件下跳闸
    栅极驱动器原理图的 e2e.ti.com/.../UCC21732_5F00_GATE_5F00_DRIVER_5F00_7000.SchDocAlso PFA。
    我想提醒一下,我的一个重要的大腿。 作为替代方案、我们使用其他具有一些通用布局的 make 栅极驱动器(1ED3491MC12MXUMA1)。 但这样我们就能获得我们所需的大于20kW 的输出功率。 为什么会这样?
    请浏览我们的问题、并为我们提供一些良好的解决方案。
  • 请注意,本文内容源自机器翻译,可能存在语法或其它翻译错误,仅供参考。如需获取准确内容,请参阅链接中的英语原文或自行翻译。

    您好 Manoj:

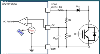
    感谢您提供原理图。 我注意到您提供的原理图中遗漏了 DHV 二极管、而这里有一个 R35电阻器(请参考下图)。 请将 R35替换为合适的二极管、并告诉我它是否起作用。 我们还建议使用外部米勒钳位栅极电阻器(原理图中的 R116)

    希望这对您有所帮助!

    此致!

    普拉蒂克

  • 请注意,本文内容源自机器翻译,可能存在语法或其它翻译错误,仅供参考。如需获取准确内容,请参阅链接中的英语原文或自行翻译。

    我们已经连接到电源 PCB 中的 DHV 二极管。 此问题仍然存在

  • 请注意,本文内容源自机器翻译,可能存在语法或其它翻译错误,仅供参考。如需获取准确内容,请参阅链接中的英语原文或自行翻译。

    您好 Manoj:

    根据我们的指南、共享的 CS 编号是通过我们无法访问的其他门户共享的。 E2E 是一个单独的支持实体。 因此、必须在此处发布或共享所有相关的信息和波形。 您能否在此处分享前面提到的波形、以帮助我们更好地了解查询和建议?

    谢谢。此致、

    普拉蒂克

  • 请注意,本文内容源自机器翻译,可能存在语法或其它翻译错误,仅供参考。如需获取准确内容,请参阅链接中的英语原文或自行翻译。

    现在、所有栅极驱动器都安装在转换器模块上、现在很难测量实际波形。 请提供有关此问题或访问先前 CS 编号的任何其他方法的可能解决方案。  

  • 请注意,本文内容源自机器翻译,可能存在语法或其它翻译错误,仅供参考。如需获取准确内容,请参阅链接中的英语原文或自行翻译。

    尊敬的 Manoj:

    感谢您的联系。 正如我先前提到的,我们无法访问它,因为它是一个完全不同的论坛。 如果您找到了波形、请分享、否则恐怕您不得不重新进行测量并在此处分享、如果您不想公开分享、我也可以在个人聊天中将我的电子邮件地址提供给您。 我将关闭该主题、请在您获取所有波形和所需数据时重新打开一个新主题。

    此致!

    普拉蒂克

  • 请注意,本文内容源自机器翻译,可能存在语法或其它翻译错误,仅供参考。如需获取准确内容,请参阅链接中的英语原文或自行翻译。

    感谢您发送编修。 在结束本讲座之前、您能否告诉我们、TI 人员是否正在为10kW 至20kW 转换器应用使用相同的栅极驱动器?

  • 请注意,本文内容源自机器翻译,可能存在语法或其它翻译错误,仅供参考。如需获取准确内容,请参阅链接中的英语原文或自行翻译。

    尊敬的 Manoj:

    是的、很多客户甚至是在更高功率的应用中都使用 UCC21732-Q1器件。  

    此致!

    普拉蒂克