尊敬的先生/女士:
我清除了 CPEN 和 FET_EN、因为我使用低侧 FET 驱动器、但想使用 DCHG 和 DSHG 引脚来检测故障和配置
但一段时间后、我的芯片发热、与 MCU 通信失败。
我正在努力提供具有稳定性的产品,我遵循的设计作为您的数据表.
请查看原理图并提供解决我的问题的建议。
This thread has been locked.
If you have a related question, please click the "Ask a related question" button in the top right corner. The newly created question will be automatically linked to this question.
尊敬的 Ramesh:
不应清除 FET_EN。 通过将 FET_EN 置于低电平、使器件进入测试模式。 在测试模式下、保护功能被禁用、FET 仅手动开启。 但是、DDSG 依赖于故障和保护检测才能变为高电平和低电平。
我有几个快速的油炸玉米粉饼:
1. MCU 温度有多高?
2.为什么要把两条不同的5V 线连接在一起?

3.为什么要向 MISO 引脚传输5V 的电压? 根据数据表、它应在内部连接至 REG18或 REG1、具体取决于您的配置方式。 如果连接到1.8V 至5V、这可能导致某种形式的短路。

4.虽然通讯失败了、但其余的芯片功能还能正常工作吗?
5.您是否是指将 GNDS 连接到 SPI_CS 和 SPI_MOSI?

此致!
A·内德尔费尔德
尊敬的 Asher:
感谢您的回复
请查看我的以下评论
(1)不应清除 FET_EN。 通过将 FET_EN 置于低电平、使器件进入测试模式。 在测试模式下、保护功能被禁用、FET 仅手动开启。 但是、DDSG 依赖于故障和保护检测才能变为高电平和低电平。
OGO :我们使用低侧 MOSFET 和串联 DCHG 和 DDSG 用于在所有故障中保护设备,
需要为此设置 FET_EN?
(2) MCU 达到多高的温度?
这是什么意思呢?
(3) 为何要将两条不同的5V 线路连接在一起?
OGO:电路板上只安装一个电阻-- R424 0r,R424 DNM
(4)
为什么要向 MISO 引脚传输5V 的电压? 根据数据表、它应在内部连接至 REG18或 REG1、具体取决于您的配置方式。 如果连接到1.8V 至5V、这可能导致某种形式的短路。

OGO:我们使用的是 BQ7695203PFBR,默认电压为5.0V,通过将寄存器值设置为0x0F 启用 REG1电压5.0V
BQ769x2_SetRegister (REG0Config、0x01、1);
//'RE 12配置'-启用具有5.0V 输出的 REG1 (3.3V 为0x0D、5V 为0x0F)
BQ769x2_SetRegister (REG12Config、0x0F、1);
5.虽然通讯失败了、但芯片其余的功能还能正常工作吗?
OGO:在 Comm Fail (通信失败)之后、它会触发 DDSG 和 DCHG 引脚 Low (低电平)、这会生成 MCU 和 MCU 中断、关闭 MOSFET 驱动器。
6.
5.您是否是指将 GNDS 连接到 SPI_CS 和 SPI_MOSI?

OGO:不、只在原理图中显示...原理图错误、CS 通过数字隔离器由 MCU 控制
我们是否可以方便地随时安排一次会议、以便我解释每件事、我们会因为 这个问题而陷入困境、无法开始我们的生产。
我的公司非常迫切需要在线支持、以便我们能够快速理解和解决此问题。
谨致问候。。。
拉梅什·古普塔
尊敬的 Ramesh:
您仍需要将 FET_EN 设置为高电平、DDSG 和 DCHG 才能正常运行。 DDSG 和 DCHG 都遵循 CHG 和 DSG 的操作、因此当 FET_EN 为低电平时、CHG 和 DSG 不会自主运行、DDSG 和 DCHG 也不会自主运行。 由于您使用低侧、CHG 和 DSG 将保持悬空、不与任何东西连接、但必须将 FET_EN 设置为高电平。

否,它仅在原理图中显示
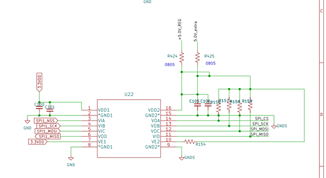
R155、GNDS 和 SPI_CS 交叉点上的绿点意味着它们全部连接在一起并且短接在一起。 这同样适用于 SPI_MOSI、GNDS 和 R158。 如果此原理图是用于设计电路板布局的原理图、则连接将位于布局中、并进入物理 PCB。 这很可能会解释您的误差。 当您尝试驱动5V 通信线路时、会将该5V 短接至 GNDS。 这将拉高电流、从而导致器件变热。 最终、器件会升到足以触发过热故障、从而禁用器件。 您能否分享收集到的任何日志或数据、这些日志或数据显示在设置 ALERT 引脚和关断器件时触发了什么故障?
要解决此问题、您需要删除原理图和布局中的连接。 为了在您已经制作的 PCB 上修复此问题、 需要物理切断 SPI_CS 和 GNDS 之间的布线。 这同样适用于 SPI_MOSI 和 GNDS。
请注意、R155、R157-R159不应包含在原理图中、因为该器件独立驱动引脚。 我会试着让这些人脱色,看看它是否也有影响。 可能值得一看的参考设计 TIDA-010216、因为它提供了 使用 BQ76952的低侧开关示例。
此致!
A·内德尔费尔德