This thread has been locked.

If you have a related question, please click the "Ask a related question" button in the top right corner. The newly created question will be automatically linked to this question.

[参考译文] UCC39002:UCC39002

Guru**** 2507515 points
Other Parts Discussed in Thread: UCC29002, UCC39002

请注意,本文内容源自机器翻译,可能存在语法或其它翻译错误,仅供参考。如需获取准确内容,请参阅链接中的英语原文或自行翻译。

https://e2e.ti.com/support/power-management-group/power-management/f/power-management-forum/1236604/ucc39002-ucc39002

器件型号:UCC39002
主题中讨论的其他器件:UCC29002

大家好、产品线工程师

我们使用电源模块来实现并联输出、即48Vdc 输入和12Vdc 输出、并使用 TI UCC39002来进行电流共享控制、现在我们有以下问题需要您的帮助:

1.LS      电压情况如何、在数据表中通常为-0.3V 到 Vdd、我们可以使用分压电阻器将 LS 电压设置为大约6V 吗?

2.      如果两个 PSU 具有不同的 LS 电压,例如一个为11V,另一个为6V,我们是否可以在一个机架中结合使用这两个 PSU?

3.      如果两个 PSU 输出电压不同,比如一个输出电压为12.45V ,另一个输出电压为12V,那么是否可以使用 UCC39002来获得更好的电流共享性能?

4.      如果使用 UCC39002进行电流共享控制、电流共享支持的电源模块/ PSU 有多少?

此致、

林小龙

  • 请注意,本文内容源自机器翻译,可能存在语法或其它翻译错误,仅供参考。如需获取准确内容,请参阅链接中的英语原文或自行翻译。

    Bruce、您好!  

    感谢您关注 UCC29002负载共享控制器。  以下是我对您的问题的解答:  

    1. 无法使用外部电阻分压器设置或调节 LS 电压。  请参阅数据表第7页的 UCC29002功能方框图。  LS 引脚由负载共享总线驱动器在内部驱动、该总线驱动器是一个具有阻断二极管的单位增益缓冲器。  LS 总线驱动器的输入为电流检测放大器的 CSO 电压。  CSO 电压设置 LS 总线电压。  对于多个负载共享模块、具有最高 CSO 电压的模块设置所有其他模块的 LS 电压。  
    所有其他模块的 CSO 电压低于最高电压、而其他模块总线驱动器中的阻塞二极管可阻止 LS 电压影响其总线驱动器的输出。    为了保持 CS 放大器输出线性(未饱和)、Vcso 必须保持< VDD - 1.7V。  这是通过调整 CS 放大器在最大模块电流下的增益来实现的。

    2. 是的。  单独测量模块时、LS 电压是不同的、但当作为一个系统连接在一起时、所有模块的 LS 电压都是相同的。   

    3. 是的。  UCC29002将能够调节低压模块的反馈、以调节到更高的电压、从而平等地共享电流。  请注意、模块的调节 环路必须具有足够的调节范围、才能将输出电压升高至必要的高电平(如在您的示例中、升高将近0.5V)。  

    4. LS 总线驱动器在大约1.5mA 典型值(但1mA 最小值)下驱动 LS 电流的能力有限。  请使用数据表第8页的公式(1)确定可以并联多少个模块以进行共享。  请注意、当  低侧电压(来自 CSO)为低电平时、可以并联更多模块。
    低 CS 放大器增益会使满负载共享的精度稍低一些、但如果您必须共享多个模块、这是可以接受的。   

    请求、
    乌尔里希

  • 请注意,本文内容源自机器翻译,可能存在语法或其它翻译错误,仅供参考。如需获取准确内容,请参阅链接中的英语原文或自行翻译。

    尊敬的 Ulirich:

    1. 如果  CSO 必须保持< Vdd-1.7V、我们是否可以将 VDD 设为7.7V、然后将 LS 电压设为约6V?

    2.  Iout、min 如何计算 公式(1)中的最小输出电流? 我想更好地理解这一点、以 8个600W (12V/50A)电源砖并联使用为例、  可以吗?

    此致、

    布鲁斯

  • 请注意,本文内容源自机器翻译,可能存在语法或其它翻译错误,仅供参考。如需获取准确内容,请参阅链接中的英语原文或自行翻译。

    Bruce、您好!  

    1.无需降低 VDD。 您可以简单地将 CSO 的最大电压设为6V、这适用于任何大于7.7V 的 VDD 电压。   
    根据您在问题2中的示例、UCC29002可以由12V 输出供电、而 Vcso 仍可以限制在6V。  或7V 或10V。  
    对于 VDD = 12V 的情况、最大 Vcso 应小于10.3V。   但如果电源模块的最小输出可以在负载瞬态期间小于12V 或出于其他原因、则最好留出一些裕度、因此将最大 Vcso 限制为8V 可能是一个很好的折衷方案。  选择电流检测放大器的增益、使 Vcso = 8V、最大砖型电流为50A。   Ls 电压=最大 Vcso。  

    2. Iout,LS 总线驱动器块的最小值为1mA。  LS 总线上的每个模块都以最高 Vcso 电压为模块上的总线驱动器添加了100kr 负载。   
    在示例中、要并联的砖型有8个。  使用等式(1)、我们可以重新排列术语、发现每个模块的1mA / 8模块= 125uA。   
    125uA x 100kr = LS 总线上最大电压为12.5V。  如果将最大 Vcso 限制为8V (因此最大 Vls = 8V)、那么对于可并联的模块数量、您将有很大的裕量。  8V/100kr = 80uA 的每个模块的负载、因此1mA /= 12.5个模块、也就是说、当最大0.08mA = 8V 时、最多可并联12个模块。   如果最大 Vcso 降低至6V、甚至可以并联更多模块。   

    此致、
    乌尔里希

  • 请注意,本文内容源自机器翻译,可能存在语法或其它翻译错误,仅供参考。如需获取准确内容,请参阅链接中的英语原文或自行翻译。

    尊敬的 Ulrich:

    感谢您的大力支持、我对我的 PSU 进行了一些调试测试、现在我可以获得大约6V LS 电压、但有些混淆仍然需要您的帮助:

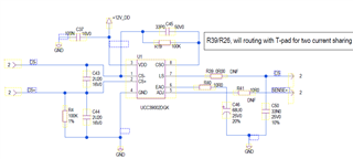
    下图是我的原理图、最大输出为12.45V/35A、我试着调整 R38/R39值来 获得不同的 LS 电压、大约6V 的 LS 电压会得到 、而将 R38/R39 设置为2.3k、ACSA 增益由 R19:R38电阻器比率=100K/2.3K=43.5设置。

    1.我的困惑是 R38/R39值未 遵循 UCC39002数据表上的 Vcso 计算值;

    2. 补偿电容(C45)设置如何,33pf 可以?

    3. Radj (R41)的价值如何? 我尝试将 R41设置为100 Ω。

             

    此致、

    布鲁斯  

  • 请注意,本文内容源自机器翻译,可能存在语法或其它翻译错误,仅供参考。如需获取准确内容,请参阅链接中的英语原文或自行翻译。

    Bruce、您好!  

    感谢您观看原理图片段。  它们很有帮助、但我认为我需要看到您的原理图的更多内容。  我需要更详细地了解您的电力系统。  

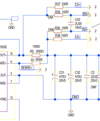
    在右侧的图中、 电流检测电阻 R5的左侧显示了一个 IC。  它有一个 以"...003e"结尾的数字。  请注意、此器件的完整器件型号是什么?   
    C31和 C32的正极引脚的网络名称是什么?  

    在这些原理图中、有一些部件标记为"DNF"。  这是否意味着"不适合"?  
    如果是、则其中一些器件不应是 DNF、其他未标记的器件应是 DNF。

    C43和 C50应为 DNF、 但我建议 将其完全删除。  
    R39和 R41应为 DNF。   
    我认为 R41和 R5连接的位置不正确、但我需要查看完整的 PSU 原理图以确定正确的位置。  

    我对这篇文章和你上一篇文章感到困惑。  此处表明您有两个电源、每个电源电压为12.45V、电流为35A。  
    之前、您提出了一个8个 PSU 的示例、每个 PSU 的电压为12V、电流为50A。  您的真实系统将是什么?   
    为什么 LS 电压的目标值为6V?  6V 有什么特别之处?  为什么不提供其他价值?  

    电流感应电阻器 R5的值为1mR、因此35A 可产生35mV 的电压。  如果将电流感应放大器增益设置为43.5、Vcso 将仅为1.5225V。  其数值远不及6V。  R5实际值是1mR 还是它实际上是一些更高的值?   

    对于高频增益滚降(以避免对噪声的响应)、C44 = C45。  33pF 在~48kHz 处放置一个极点。  建议将极点设置为 PSU 开关频率的1/10左右。  请说这个频率是多少?  然后 C44=C45=10/(2*PI* fSW * R19)。  R4 = R19。   R37 = R38.   ACSA = R19/R38。   
    在澄清您的完整 PSU 设计和 R5的真正值后、我们将决定什么是 ACSA。   

    请仔细阅读我的答复,并提供我要求的所有信息。   

    此致、
    乌尔里希

  • 请注意,本文内容源自机器翻译,可能存在语法或其它翻译错误,仅供参考。如需获取准确内容,请参阅链接中的英语原文或自行翻译。

    您好  Ulrich,

    感谢您的详细回答、我很荣幸能与您交谈、您的回答总是能为我提供更有用的信息、我们有两种 PSU 型号、

    项目1. Frist 为450W (12.45V/35A) PSU、该 PSU 正在进行中、已使用1个柔性电源模块进行设计、总货架需求2个450W PSU;

    项目2.  另一个1800W 的高功率 PSU 将在晚些时候推出、我们正在讨论总体解决方案、并希望我们设计4个柔性电源模块、

            整个货架需要2个 1800W 的高功率 PSU 来进行冗余设计、这意味着我们需要8个 柔性电源模块来进行电流共享设计。

    下面是 project1 450W PSU 原理图供您查看、因为柔性电源砖 BMR4584002/003E 具有电流共享功能、在第一个版本的设计中、我只是保留了 UCC39002解决方案、这就是您可以在原理图上看到一些 DNF 的原因;

    但是、我们在 对 第一版样片进行一些测试后发现 Flex 砖型电流共享功能不好、因此希望重复使用 TI UCC39002解决方案; 在先前的事后测试结果中、我将 PSU 样片修改如下  

    a.移除 C43和 C50;
    B. R39和 R41 不是 DNF、R39为100 Ω、R41为10 Ω。   

    c. R4 = R19=100k

    D.R37 = R38 = 2.3k
    E. R5为1mR

    f. PSU 开关频率为180KHz

    没错、根据上述设置、 电流感应放大器增益为43.5、Vcso 将 为1.5225V。   但实际 Vcso 电压约为6V、我对此感到困惑。

                 e2e.ti.com/.../84081804001_2D00_02.pdf

    此致、

    布鲁斯

  • 请注意,本文内容源自机器翻译,可能存在语法或其它翻译错误,仅供参考。如需获取准确内容,请参阅链接中的英语原文或自行翻译。

    抱歉、忘记了一点、不认识我们为什么需要6V 的目标 LS 电压、因为我们想要在货架中混合使用交流和直流 PSU、而我们定制的交流 PSU 是在450W 负载下的6V 电流共享总线电压。

  • 请注意,本文内容源自机器翻译,可能存在语法或其它翻译错误,仅供参考。如需获取准确内容,请参阅链接中的英语原文或自行翻译。

    Bruce、您好!  

    感谢您所说的客气话、原理图文件和附加信息。  这对我来说非常清楚、您的 DNF 非常有意义。  
    现在、我了解了为什么 R39和 R41是 DNF、以及为什么 C50如此。   

    我仍然建议删除 C43 (或使其小得多)。   
    我认为它是用来旁路通过 R5的大纹波电流的;但是、我认为 R5位于错误的位置。  
    我认为 R5应该在 C32之后布置、最好在 C49之后布置、这样只有直流电流流经 R5。   

    我不知道当增益为43.5时、为什么您的电路在 CSO 上产生6V 电压、但是 R5中的高纹波电流以及 C43和 C44的大量滤波可能会导致这个奇怪的输出。  尝试 将 R5放置在 BMR458滤波器之后、以查看 CSO 的行为是否符合增益要求。  如果是这样、您可以增加增益以在最大电流下获得 Vcso =~6V。

    对于 fSW = 180kHz、我建议 CS 放大器极点为~18kHz、因此 C44 = C45 = 88.4pF、所以标准值82~100pF 将正常运行。  

    如果要测试 BMR 共享、请 使 R39 = R41 = DNF 并保留 C50。
    如果 您正在测试 UCC39002共享、请移除 C50并设置 R39 = 0R 或10R 以最大限度地减少共享错误。  
    当 BMR VSENSE+网络通过 R41连接到 UCC ADJ 引脚时、R1实际上是 UCC39002的 Radj。  

    我查看了 BMR 数据表、但它没有说明 Vsense 电阻是多少。  它确实表示存在大约1.2V 的调节范围。
    您能否测量 VSENSE+到 VSENS+ VOUT (引脚6至引脚16)的内部电阻?  另外、VSENSE-至 GND (引脚7至引脚5)。  
    R1基本上与内部 VSENSE 电阻并联、因此我们需要知道感应电阻是多少、才能计算 R1的值。
    R1无法保持0r、因为不能使用此处的0r 值进行电流共享调整。  

    要修正的最重要项目是使电流检测放大器输出(Vcso)获得 R5电压的精确增益。   
    如果首先无法正确执行此操作、则没有其他改进效果。  

    注:明天我将不在办公室,所以下一次我可以回复的时间将是下星期一。

    此致、
    乌尔里希

  • 请注意,本文内容源自机器翻译,可能存在语法或其它翻译错误,仅供参考。如需获取准确内容,请参阅链接中的英语原文或自行翻译。

    尊敬的  Ulrich:

    如您所说、我移除 C50并尝试设置 C44 = C45 = 88.4pF、 那么 VLS 是7.25V/35A 和稳定性、即使 在最大电流下不是~6V、R5的位置也可能会产生一些影响、根据您的建议、 我会在 C32后将 R5迁移到 o、以下是我为您检查的测试结果:

    VLS (V) 1.44 1.96 2.47 2.98 3.50 4.03 4.56 5.08 5.60 6.13 6.67 7.24 7.80
    输出电流(A) 7.0 9.5 12.0 14.6 17.2 19.7 22.4 24.9 27.5 30.1 32.7 35.7 38.4
    注释:VLS 电压将上升大约0.5V、而输出电压上升2.5A

    VSENSE+到 VOUT (引脚6到引脚16)/SENSE-到 GND (引脚7到引脚5)的内部电阻为10R、那么我们该如何选择 R1的值呢?  您能帮我展示一个图、说明如何 通过 ucc39002 ADJ 功能调整输出电压 、非常感谢!

    祝你度过一个美好的周末,谢谢!

    此致、

    布鲁斯

  • 请注意,本文内容源自机器翻译,可能存在语法或其它翻译错误,仅供参考。如需获取准确内容,请参阅链接中的英语原文或自行翻译。

    Bruce、您好!  

    感谢您相对于单个模块的 Iout 测量 VLS。  我把这些点绘制成了一条直线、这很好、表明 CS 放大器基本上在工作。  这一行的结果是 VLS (= Vcso)= 0.203V/A (正如您说过的那样=~0.2V/A)。  
    但是、增益值相对于原理图元件值而言没有意义。   由于是电路板测量值、因此电路板上的一项或多项与原理图上的项不同。   

    原理图显示 Rshunt (R5)= 1mR、Rcso_in (R37、R38)= 100R (根据上面的帖子更改为2.3kR)、Rcso_fb (R4、R19)= 100kr。
    根据原理图、VLS =(Iout*1mR)*(100kR/2.3kR)= 0.0435V/A。  这与您的结果不匹配。
    如果  R37、R38实际上= 100R、则 VLS =(Iout*1mR)*(100kr/100R)= 1.0V/A。   这与您的结果不匹配。

    因此、在您的电路板上、一个(或多个) R5、 R37、R38、R4或 R19的值与原理图不匹配。   
    请调查  其中哪些不正确、并正确填写值。   
    如果所有值均符合原理图(加上修改 R37和 R38)、则可能唯一能够造成这种差异的是 R5的位置、在该位置上纹波电流会以某种方式修改增益。  但这种假设很难接受、因为 您的结果是如此线性、我希望纹波干扰 是非线性的。 (但是、我可能对这一期望有误。)  

    此外、感谢 Rsense 测量。  有一点遗憾 的是、它的价值如此之低。  通常 Rsense 值远高于10R。   
    基本上 Radjust 与 Rsense+并联(  它们之间只有一些接线和 Rshunt)。  Rsense+值较高时、计算 Radjust、使得其等效并联电值设置 输出电压 的最大变化、以实现电流共享。  
    在这种情况下、Rsense+处只有10R 并且 Iadj 限制在6mA、Radj 可能必须 是无限的(开路)才能实现甚至60mV 的调节能力。  
    这可能不足以  在最坏情况下实现电流共享。  
    是否有可能将 Rsense+增加到100R 或200R?   (Rsense 可以保持在10R、因为它不用于共享设计。)   

    我附上了上周绘制的图、以帮助说明 UCC29002控制器的操作。  它省略了 系统和方框图的非必要部分、以专注于基本模块。  应该注意的是、Radj 与 Rsns+并联、正如我 在前面所提到的、并且 Iadj 在这两个电阻器中都流过。  (我需要改进我的绘图以显示这一点。)   

     e2e.ti.com/.../UCC29002-Sharing-Blocks.pdf

    请告诉我 Rsense+是否可以增加。  如果您找到了增益差异的原因、请告诉我。  

    此致、
    乌尔里希

  • 请注意,本文内容源自机器翻译,可能存在语法或其它翻译错误,仅供参考。如需获取准确内容,请参阅链接中的英语原文或自行翻译。

    尊敬的 Ulrich:

    感谢您的大力支持,我做了一些双重检查,发现我已经把 R37/R38更改为0.56K,所以,  VLS =( Iout*1mR )*( 100kr/0.54kR )= 0.185V/A,该设置似乎 与 我的测试结果匹配;

    而对于 电源砖型内部设计 Rsense、我不能更改、但我们可以移除 R1并调整 R41的值来实现 超过60mV 的调节能力吗?

    此致、

    布鲁斯

  • 请注意,本文内容源自机器翻译,可能存在语法或其它翻译错误,仅供参考。如需获取准确内容,请参阅链接中的英语原文或自行翻译。

    Bruce、您好!  

    最好知道 R37= R38 = 560R、尽管510R 会更好地适应数据。  

    无论如何、电源模块中的10R 是令人遗憾的。   在任何情况下我们都必须移除 R1、以使其不会绕过砖型内的 Rsense+。  
    调整 R41值不起作用。  它所处的位置中任何通过其的电流都会使电压降至 ADJ 引脚、但无论如何不会影响反馈信号。  R41应为0r。 不过它可以保持10R、对 Vadj 范围的影响很小。  

    我有一个想法是打开 BMR 砖型 VSENSE-到 VSENSE-的连接(打开引脚7到引脚5)并将 UCC39002 GND 连接到 VOUT。  这会使 Iadj 电流流经较低的遥感电阻器、并将调节范围加倍至120mV。   与 U1 GND 一起、还包括 R4、C44和 C46 GND、但不包括 C50。  UCC39002的稳态偏置电流会给 Vout 带来额外的失调电压、但它不应在总 Iout 范围内发生显著变化。     

    另一种思路是将 Iadj 电流放大5倍或10倍、以便在 Vout 调节范围中获得相同的增量、但我不知道10R VSENSE+电阻器的功率耗散能力是多少。  它可能不能承载很大的电流、我不想将其烧毁。   
    但等等... 如果模块规格声称具有~1.2V 输出调节能力、则该电压将出现在 VSENSE+电阻器(或两个+/-电阻器)上、这意味着它确实具有一定的耗散能力。  请与模块供应商核实这一点、因为这有助于克服 Iadj < 6mA 的有限调节范围。   

    此致、

    乌尔里希

  • 请注意,本文内容源自机器翻译,可能存在语法或其它翻译错误,仅供参考。如需获取准确内容,请参阅链接中的英语原文或自行翻译。

    尊敬的  Ulrich:

    感谢您的良好建议、现在很清楚、我将再次与电源砖供应商核实这一点、然后与您分享!

    此致、

    布鲁斯