This thread has been locked.

If you have a related question, please click the "Ask a related question" button in the top right corner. The newly created question will be automatically linked to this question.

[参考译文] UCC2583:如何停止?

Guru**** 2616675 points

Other Parts Discussed in Thread: UCC2583

请注意,本文内容源自机器翻译,可能存在语法或其它翻译错误,仅供参考。如需获取准确内容,请参阅链接中的英语原文或自行翻译。

https://e2e.ti.com/support/power-management-group/power-management/f/power-management-forum/1352330/ucc2583-how-do-i-stop-it

器件型号:UCC2583

私はUCC2583を使用しています。出力が短絡すると、電流はCSピンによって制限されます。また、出力が短絡している間は、電流制限が繰り返されます。電流が制限されている場合、UCC2583をすぐに停止するにはどうすればよいですか?%MCEPASTEBIN%(パーセント・マケペースト・ビン μ V)

  • 请注意,本文内容源自机器翻译,可能存在语法或其它翻译错误,仅供参考。如需获取准确内容,请参阅链接中的英语原文或自行翻译。

    您好!

    请使用英语作为此 E2E 论坛上的语言。

  • 请注意,本文内容源自机器翻译,可能存在语法或其它翻译错误,仅供参考。如需获取准确内容,请参阅链接中的英语原文或自行翻译。

    抱歉。

    我再问一个问题。

    下面描述了问题和所需的功能。


    当 UCC2583侧的电路输出短路时、UCC2583会检测到过流。
    输出停止一次、但在输出短路期间、FET 再次切换。

    我需要下面列出的功能。
    ・过流、当输出短路时、您需要关断 FET。

    ・输出短路释放后、它将返回并再次输出。
    您能告诉我哪个电路包含此功能吗?

  • 请注意,本文内容源自机器翻译,可能存在语法或其它翻译错误,仅供参考。如需获取准确内容,请参阅链接中的英语原文或自行翻译。

    您好!

    该 IC 具有平均电流限制。 这个功能看起来符合您的要求。

  • 请注意,本文内容源自机器翻译,可能存在语法或其它翻译错误,仅供参考。如需获取准确内容,请参阅链接中的英语原文或自行翻译。

    谢谢你。

    您是否指代下方数据表中的文本?

    "电流限制可与中或表中的输出电压成正比、从而在短路条件下限制功率耗散。 这是通过在 CS 上插入一个与输出电压成正比的偏置电压来实现的。  

    我不理解、因此我想查看实际的电路。

    有可能看到一个示例电路吗?

  • 请注意,本文内容源自机器翻译,可能存在语法或其它翻译错误,仅供参考。如需获取准确内容,请参阅链接中的英语原文或自行翻译。

    您好!

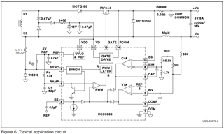
    产品说明书显示了实际电路。

  • 请注意,本文内容源自机器翻译,可能存在语法或其它翻译错误,仅供参考。如需获取准确内容,请参阅链接中的英语原文或自行翻译。
    谢谢你。 

    通过查看电路图、我不明白输出短路时 FET 为什么会停止。 
    记下输出短路时的操作。
    短路时、FET 会关断。 

    当 FET 停止时、电流减小、导致 CS 上的电压下降。

    电压下降时、FET 再次开始运行。

    一旦 FET 开始工作、电流就会再次受到限制。

    在短接输出的同时重复此操作。

    我要在短接输出的同时停止 FET。 
    然后、我希望在消除输出短路后它能够恢复正常工作。 

    是否可以通过您教授给我的电路来实施它?
  • 请注意,本文内容源自机器翻译,可能存在语法或其它翻译错误,仅供参考。如需获取准确内容,请参阅链接中的英语原文或自行翻译。

    您好!

    我不明白您说的是"我想在短路输出的同时停止 FET "-您是说您是想在短路后电路闭锁、而不是恢复正常、直到关闭转换器电源然后再次打开转换器电源、如果是、该 IC 没有基于数据表的锁存功能。 因此、当 MOSFET 关断时、流过电流检测电阻器的电流将变得更低、并保持在 ILIM 设置的平均值。

    我不知道我们的产品系列中的任何 IC 在输出短路后具有锁存功能。 但您可以在外部添加锁存短路。 如果这是您需要的、请告知我、以便我提供更多详细信息。

  • 请注意,本文内容源自机器翻译,可能存在语法或其它翻译错误,仅供参考。如需获取准确内容,请参阅链接中的英语原文或自行翻译。

    谢谢你。

    但实际情况略有不同。

    当输出短路时、FET 完全停止。

    此时、ucc2583继续供电、等待输出短路释放、然后输出。

    不会对 UCC2583再通电。

    我将列出我的问题。 

    问题在于、当输出短路时、会有大量电流瞬间流动。

    在该软启动不起作用后、

    输出上升得太快、变压器会饱和。

    饱和后、电压峰值变得很大。 
    我也想防止这种情况发生。
    如果您需要外部电路、请告诉我。 

    我很抱歉,如果我的写作很难理解。

  • 请注意,本文内容源自机器翻译,可能存在语法或其它翻译错误,仅供参考。如需获取准确内容,请参阅链接中的英语原文或自行翻译。

    您好!

    是、请提供您的电路。 您是否还有波形可以帮助解释您想要解决的问题?

  • 请注意,本文内容源自机器翻译,可能存在语法或其它翻译错误,仅供参考。如需获取准确内容,请参阅链接中的英语原文或自行翻译。

    e2e.ti.com/.../Schematic.xlsx

    我将放入电路图。

  • 请注意,本文内容源自机器翻译,可能存在语法或其它翻译错误,仅供参考。如需获取准确内容,请参阅链接中的英语原文或自行翻译。

    e2e.ti.com/.../7536.Schematic.xlsx

    我会重新发送它。

    您已经输入了一个常数。

  • 请注意,本文内容源自机器翻译,可能存在语法或其它翻译错误,仅供参考。如需获取准确内容,请参阅链接中的英语原文或自行翻译。

    您好!

    该线程很长时间内没有通信。 那么、我将结束该内容、并假设它已经得到解决。