This thread has been locked.

If you have a related question, please click the "Ask a related question" button in the top right corner. The newly created question will be automatically linked to this question.

[参考译文] TPSM63610:关于 TI#39;s TPSM63610直流/直流电源模块对 EMI 滤波器的需求

Guru**** 2373180 points
Other Parts Discussed in Thread: TPSM63610
请注意,本文内容源自机器翻译,可能存在语法或其它翻译错误,仅供参考。如需获取准确内容,请参阅链接中的英语原文或自行翻译。

https://e2e.ti.com/support/power-management-group/power-management/f/power-management-forum/1372622/tpsm63610-regarding-need-of-emi-filter-for-ti-s-tpsm63610-dc-dc-power-module

器件型号:TPSM63610

工具与软件:

大家好!

根据我的现有设计、我使用的是 Picor 的 MQPI-18 EMI 滤波器(使用 Vicor 的直流/直流转换器)、该滤波器符合 MIL STD 461F、CE101、CE102、CS101、CS106、 CS114、CS115和 CS116。

但在我的新设计中、我使用的是 TI 的 TPSM63610 (代替 Vicor 的直流/直流转换器)、它符合 CISPR11和32 B 类发射要求。

同样、我想了解 MIL STD 461F 与 CISPR11之间的差异。 我是否需要为此 IC (TPSM63610)添加任何外部 EMI 滤波器? 如果有、请提出建议。 如果没有、请说明。

谢谢。此致、

Sahil

  • 请注意,本文内容源自机器翻译,可能存在语法或其它翻译错误,仅供参考。如需获取准确内容,请参阅链接中的英语原文或自行翻译。

    你好

    请提供您的设计和电源树的原理图。

    谢谢

  • 请注意,本文内容源自机器翻译,可能存在语法或其它翻译错误,仅供参考。如需获取准确内容,请参阅链接中的英语原文或自行翻译。

    嗨、

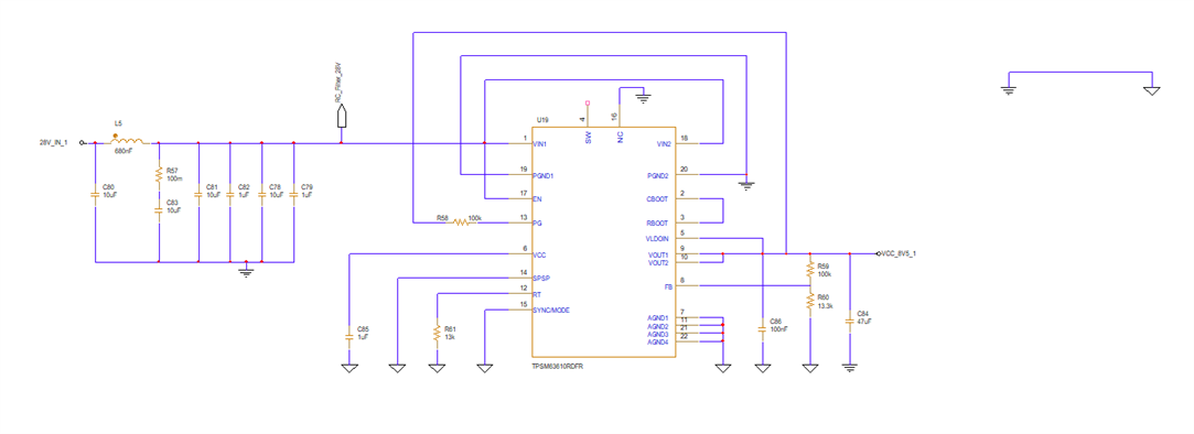
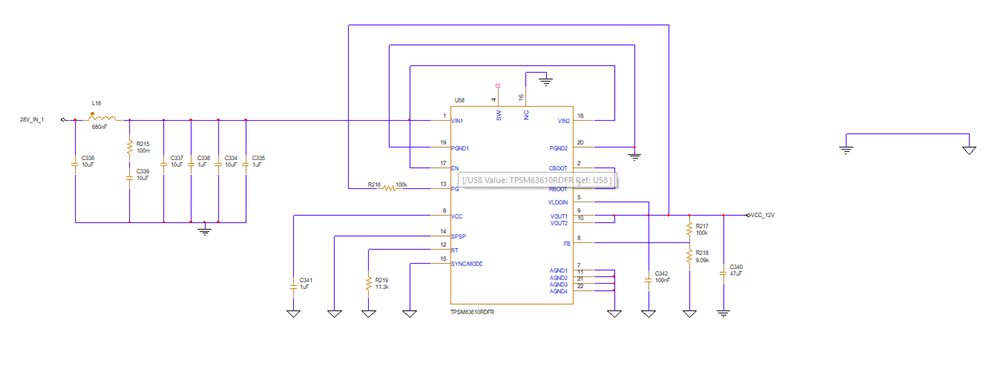
    我将 TPSM63610 IC 用于28V 至8.5V、28V 至12V 和12V 至4V。 请为所有三种应用建议使用 EMI 滤波器。  

    请查看随附的全部三种应用的原理图、以供参考。

    28V 至8.5V:  

    28V 至12V:

    12V 至4V:

  • 请注意,本文内容源自机器翻译,可能存在语法或其它翻译错误,仅供参考。如需获取准确内容,请参阅链接中的英语原文或自行翻译。

    你好

    设计 EMI 滤波器的最佳方法是查看此处随附的应用手册。

    谢谢

    e2e.ti.com/.../6648.snva489c_5F00_emi_5F00_filter.pdf

  • 请注意,本文内容源自机器翻译,可能存在语法或其它翻译错误,仅供参考。如需获取准确内容,请参阅链接中的英语原文或自行翻译。

    嗨、

    您可以为与 TPSM63610兼容的这些应用(28V 至8.5V、28V 至12V 和12V 至4V)建议任何 EMI 滤波器 IC、而不是使用 EMI 滤波器电路。

    另外、根据 TI Webench 的建议、我已经在原理图中添加了 EMI 滤波器、已经在本主题中分享。 请求您巧妙地验证相同内容。

    谢谢。此致、

    Sahil   

  • 请注意,本文内容源自机器翻译,可能存在语法或其它翻译错误,仅供参考。如需获取准确内容,请参阅链接中的英语原文或自行翻译。

    你好

    我不知道有任何 EMI 滤波器 IC。

    我认为您使用的 LC EMI 滤波器应该没问题。

    请记住、PCB 布局也是 EMI 设计的一个非常重要的部分。

    谢谢