This thread has been locked.

If you have a related question, please click the "Ask a related question" button in the top right corner. The newly created question will be automatically linked to this question.

[参考译文] BQ76952:BQ76952 DSG FET 驱动方法

Guru**** 2535750 points
Other Parts Discussed in Thread: TIDA-010208

请注意,本文内容源自机器翻译,可能存在语法或其它翻译错误,仅供参考。如需获取准确内容,请参阅链接中的英语原文或自行翻译。

https://e2e.ti.com/support/power-management-group/power-management/f/power-management-forum/1410389/bq76952-bq76952-dsg-fet-drive-method

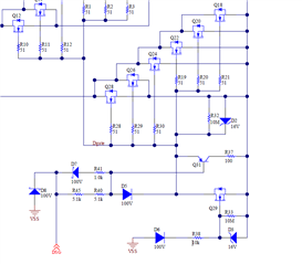
器件型号:BQ76952
主题中讨论的其他器件:TIDA-010208

工具与软件:

尊敬的 TI 团队:  

我在 TIDA-010208参考设计的 DSG FET 驱动器电路中存在问题。

在 FET 闭合期间、放电 FET 的栅极电容会通过 Q28并通过511R 放电、直到电压电平降至5.1V。
低于此电压电平时、齐纳二极管闭合(未连接)、剩余电容放电超过10M Ω。

我使用的 MOSFET 的栅极阈值电压电平至少为2V。 因此、我认为此电路无法快速闭合 MOSFET。 我是对吗?  

此外、SLUAA09A 具有不同的驱动放电 FET 的方法、在图5-2具有本地电流环路的多个 FET 测试电路中使用晶体管而不是 PMOS。

我应该使用晶体管、哪个是正确的?

感谢您的帮助。