This thread has been locked.

If you have a related question, please click the "Ask a related question" button in the top right corner. The newly created question will be automatically linked to this question.

[参考译文] TPS92692-Q1:VIN=OFF 时的栅极引脚处理

Guru**** 2535150 points


请注意,本文内容源自机器翻译,可能存在语法或其它翻译错误,仅供参考。如需获取准确内容,请参阅链接中的英语原文或自行翻译。

https://e2e.ti.com/support/power-management-group/power-management/f/power-management-forum/1413033/tps92692-q1-gate-pin-handling-when-vin-off

器件型号:TPS92692-Q1

工具与软件:

嗨、团队:

我将通过高侧开关关闭 VIN、以尽可能减少电流消耗。 但我想谈的是、当 IC 关闭时、QM 和栅极引脚状态。 这可能是未定义的、因此我认为需要栅极-源极电阻器。 它通常不会放置、但我的外壳可能需要。 但我想问它是否会影响升压电路、因为它会连接 IS 引脚。

请给我你的评论。

正如我们之前在 e2e 上得到的建议、我们正在为 Qdim alredy 添加电阻器。

此致、
Yuto Kitamura

  • 请注意,本文内容源自机器翻译,可能存在语法或其它翻译错误,仅供参考。如需获取准确内容,请参阅链接中的英语原文或自行翻译。

    您好、Yuto:

    我不建议使用高侧开关为此器件供电、因为它需要与控制信号正确同步、以确保在转换器需要时有效供电。 如果外部开关控制不当、可能会导致转换器不规则运行、从而导致效率损失或潜在损坏

    此致!
    Daniel

  • 请注意,本文内容源自机器翻译,可能存在语法或其它翻译错误,仅供参考。如需获取准确内容,请参阅链接中的英语原文或自行翻译。

    Daniel、您好!

    我们正在基于下面的内部 e2e 考虑此配置。  

    https://e2e.ti.com/support/power-management-group/power-management---internal/f/power-management---internal-forum/1358737/tps92692-q1-current-consumption-in-shutdown-mode?tisearch=e2e-sitesearch&keymatch=tps92692-q1#

    我们将正确处理上电时序、并确保它不会造成不规则性。

    请向我们提供有关 QM 门处理的评论。

    此致、
    Yuto Kitamura

  • 请注意,本文内容源自机器翻译,可能存在语法或其它翻译错误,仅供参考。如需获取准确内容,请参阅链接中的英语原文或自行翻译。

    我这边还有其他注释、我们已经确认是否放置了电阻、但是电路不能正常工作。 并导致 OVP 和断续运行。
    即使我们不放置电阻器、PDRV 也为12V、可以按预期运行。 因此、我们认为我们不需要额外的电阻器。 请告诉我您的想法。

    正在等待更新。

    谢谢你。

  • 请注意,本文内容源自机器翻译,可能存在语法或其它翻译错误,仅供参考。如需获取准确内容,请参阅链接中的英语原文或自行翻译。

    嗨、Yuto、正确:连接该电阻器会破坏转换器的正常运行、因为将该电阻器放置在栅极和 IS 引脚之间时、电流检测将不准确

  • 请注意,本文内容源自机器翻译,可能存在语法或其它翻译错误,仅供参考。如需获取准确内容,请参阅链接中的英语原文或自行翻译。

    Daniel、您好!

    我来纠正一些信息。  

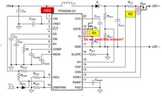
    他们发现了断续操作、方法是在下图中添加 R2。 请您给我评论一下吗?

    1.是否需要 R2? ->客户发现不合适的行为。  

    2.是否需要 R1? 你提到它可能会导致准确的 CS。

    此致、
    Yuto.

  • 请注意,本文内容源自机器翻译,可能存在语法或其它翻译错误,仅供参考。如需获取准确内容,请参阅链接中的英语原文或自行翻译。

    在这个帖子的开头、您的原理图中没有 R2。 这种变化是何时发生的? 您给我发送的是当时发布的另一份原理图

  • 请注意,本文内容源自机器翻译,可能存在语法或其它翻译错误,仅供参考。如需获取准确内容,请参阅链接中的英语原文或自行翻译。

    要回答您的问题、R2可能会对电流检测产生不利影响

    R1还会影响开关电流检测

  • 请注意,本文内容源自机器翻译,可能存在语法或其它翻译错误,仅供参考。如需获取准确内容,请参阅链接中的英语原文或自行翻译。

    Daniel、您好!

    当 R1被下拉至 GND 而不是 IS 引脚时的情况如何。  你认为这会是问题吗?

    此致、
    Yuto Kitamura

  • 请注意,本文内容源自机器翻译,可能存在语法或其它翻译错误,仅供参考。如需获取准确内容,请参阅链接中的英语原文或自行翻译。

    尊敬的 Yuto:

    如果您打算使用 HSS 关断 VIN、请将其放置在电容器之前、因为这样可以帮助您避免电感器输入端出现不必要的瞬变。  
    此外、我们欢迎您将 R1连接到 GND、但是、这仅在发生故障时有用、因为该器件已在 GATE 引脚上产生已知值。

    此致!
    Daniel