Thread 中讨论的其他器件:BQSTUDIO、BQ76942 、
工具与软件:
尊敬的支持部门:
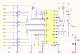
我在 BREG 电压电平方面有一些问题(我已附上 SCH 文件)

我使用12节串联电池组、我用一个电源仿真它的存在、并使用220欧姆的电阻器划分为48V。
我报告我测量的电压电平:
V BREF = 5.3V
V REGIN = 6.3V
V REG1 = 6.3V
V REG2 = 0V
根据数据表、我认为这不好:您能帮我解决这个问题吗?
BR
Giorgio
This thread has been locked.
If you have a related question, please click the "Ask a related question" button in the top right corner. The newly created question will be automatically linked to this question.
工具与软件:
尊敬的支持部门:
我在 BREG 电压电平方面有一些问题(我已附上 SCH 文件)

我使用12节串联电池组、我用一个电源仿真它的存在、并使用220欧姆的电阻器划分为48V。
我报告我测量的电压电平:
V BREF = 5.3V
V REGIN = 6.3V
V REG1 = 6.3V
V REG2 = 0V
根据数据表、我认为这不好:您能帮我解决这个问题吗?
BR
Giorgio
尊敬的 Alexis:
我有一些更新。
我使用了 BQ Studio、并向 I2C 提供了外部电压以与器件进行通信:我已成功完成该操作、我注意到默认情况下前置稳压器处于禁用状态(REG0_EN 位为0)。 我将该引脚设置为1、然后还通过设置 REG1_EN 和 REG2_EN 位来启用 REG1和 REG2、并且通过设置所需的位(我需要5V 电压)来选择所需的输出电压。
我检查了 BREG、测得的电压大约为6V (这涉及到 Beacuse、它超出了数据表上的最大额定值)、REG2/REG1为5V。
现在有一些原因、我无法和芯片通信、发现 REG18电压是0.7V、不是1.8V (我测量到90欧姆 vs gnd):这是否意味着 IC 损坏(我认为是这样)?
此外:如果我所做的测试正确、这对于我的应用来说是个问题、因为正如您在 SCH 上看到的那样、我使用 REG1作为 I2C 的上拉电压。 如果默认情况下禁用 REG0、REG1和 REG2、则无法配置器件。
请告诉我您的想法。
BR、
Giorgio
您好 Giorgio、
感谢您的分享。
根据 REG18电压、很可能意味着 IC 已损坏。 默认情况下、除非您对 BQ76942进行 OTP、否则它不会启用前置稳压器/稳压器。 请遵循 第3节 OTP 编程 《 BQ769x2校准和 OTP 编程指南》中 的链接。
或者、对于 BQ7695202、BQ7695203、BQ7695204、默认启用了 REG1 LDO。 第5节"器件比较表" 显示了与之相关的更多信息。
此致、
Alexis
尊敬的 Alexis:
我认为、在项目的这一阶段、最适合我应用的解决方案是 BQ7695202 (I2C 通信且 REG1 LDO 默认启用为3.3V): 请确认此器件型号与 BQ769142引脚对引脚兼容吗? (我自己检查过、但我想确定)
此外、我注意到在7.11章"REG0前置稳压器"中、建议在 BREG 和 VSS (最大值150 pF)之间放置一个电容器、但在评估板中不存在这个电容器。 最佳解决方案是什么? 是否有必要?
谢谢你。
BR
Giorgio