This thread has been locked.

If you have a related question, please click the "Ask a related question" button in the top right corner. The newly created question will be automatically linked to this question.

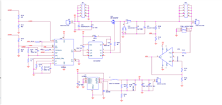
[参考译文] TL494:BMS 48V 有源电流限值10A

Guru**** 2731945 points

Other Parts Discussed in Thread: TL494

请注意,本文内容源自机器翻译,可能存在语法或其它翻译错误,仅供参考。如需获取准确内容,请参阅链接中的英语原文或自行翻译。

https://e2e.ti.com/support/power-management-group/power-management/f/power-management-forum/1422914/tl494-bms-48v-active-current-limit-10a

器件型号:TL494

工具与软件:

我想要设计一个充电电路、使电流限制稳定在10A、从而使用 TL494为48V BMS 充电。 输入电压为53-54V。 我看到中国的 BMS 通常包含这个电路、但是他们使用的是低侧 MOSFET、我想要的是高侧 MOSFET。 我能得到一个相关的参考设计吗? 谢谢你。