工具与软件:
您好!
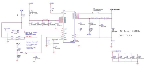
这是我们的原理。 我是否可以知道纹波电压从6mV 降低到5mV 或更低?
我想了解为什么客户需要超低 纹波电压是特殊用例。 谢谢!

Jeff
This thread has been locked.
If you have a related question, please click the "Ask a related question" button in the top right corner. The newly created question will be automatically linked to this question.
工具与软件:
您好!
这是我们的原理。 我是否可以知道纹波电压从6mV 降低到5mV 或更低?
我想了解为什么客户需要超低 纹波电压是特殊用例。 谢谢!

Jeff
尊敬的 Jeff:
以下是最大限度地减小输出电压纹波的几种方法:
这是用于该器件的 Excel 计算器设计工具的链接。 您可以在此工具中输入您的条件、这将有助于计算最佳拟合分量并估算 Vout 纹波: https://www.ti.com/tool/download/SLURAZ7
此外、我还将附加一些指向文档的链接、这些文档也非常有用: https://www.ti.com/lit/ta / sszt239/sszt239.pdf?ts = 1729619494354&ref_url = https % 253A % 252F%252Fwww.google.com%252F#:~:text=Using%20the%20inductance%20of%20the,as%20shown%20in%20Figure%204。
https://www.ti.com/lit/ml/slyp709/slyp709.pdf
通过应用其中一些技巧、您应该能够将纹波从6mV 降低至5mV
希望这对您有所帮助。
如果这有助于回答您的问题、请不要忘记点击"我的问题已解决"
此致!
Calan