Thread 中讨论的其他器件: TPS65185
工具与软件:
尊敬的德州仪器(TI)支持团队:
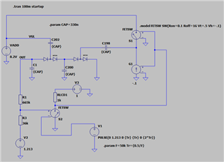
我正在对配置为双级负电荷泵的 TPS65150 IC 进行仿真。 遗憾的是、我无法找到此器件的官方仿真模型、因此我根据可用的数据表信息创建了一个简化模型。 但是、由于文档有限、我在使用"电流控制和软启动"模块时遇到了一些困难。
具体来说、我的目标是从升压转换器输出提供的8.2V 输入产生-13V 电压。 根据我的计算,反馈电阻网络应该是665kΩ: 62kΩ,但在我的仿真中,我需要使用665kΩ: 36kΩ 配置来实现目标-13V 输出。
是否有办法获得更详细地描述电流控制电路、甚至更好地获得 TPS65150的正式仿真模型?
提前感谢您提供任何指导或资源! 
