请注意,本文内容源自机器翻译,可能存在语法或其它翻译错误,仅供参考。如需获取准确内容,请参阅链接中的英语原文或自行翻译。
器件型号:LM74502-Q1 工具与软件:
团队成员、您好!
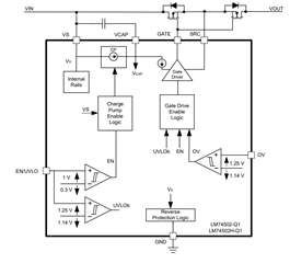
您能否详细介绍 功能方框图中显示的实际"反向保护逻辑"?

根据我们的估计、从输入 Vs 判断、器件(a)限制反向电流和/或(b)使用背靠背 FET 阻断电流路径;理解是否正确?
此致!
胜
This thread has been locked.
If you have a related question, please click the "Ask a related question" button in the top right corner. The newly created question will be automatically linked to this question.
工具与软件:
团队成员、您好!
您能否详细介绍 功能方框图中显示的实际"反向保护逻辑"?

根据我们的估计、从输入 Vs 判断、器件(a)限制反向电流和/或(b)使用背靠背 FET 阻断电流路径;理解是否正确?
此致!
胜