This thread has been locked.

If you have a related question, please click the "Ask a related question" button in the top right corner. The newly created question will be automatically linked to this question.

[参考译文] BQ24610:设计审查

Guru**** 2393725 points
Other Parts Discussed in Thread: BQ24610

请注意,本文内容源自机器翻译,可能存在语法或其它翻译错误,仅供参考。如需获取准确内容,请参阅链接中的英语原文或自行翻译。

https://e2e.ti.com/support/power-management-group/power-management/f/power-management-forum/1449469/bq24610-design-review

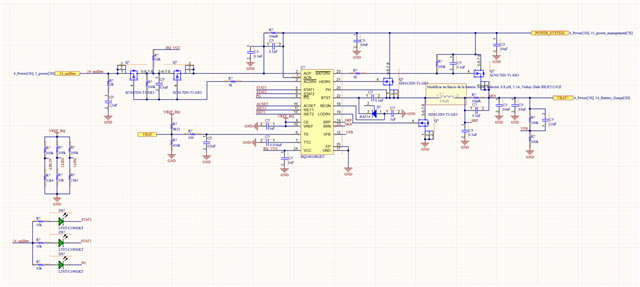
器件型号:BQ24610

工具与软件:

您好!

我正在使用 BQ24610RGET IC 为标称电压为14.8V 的可充电电池设计一个充电电路。由于这是我涉及可充电电池的第一个项目、如果您能审查我的设计以确保其正确性、我将不胜感激。

请查看随附的 BQ24610原理图以供参考。 如果您有任何改进反馈或建议、请告诉我。

感谢您的时间和帮助。

此致、

Jon