请注意,本文内容源自机器翻译,可能存在语法或其它翻译错误,仅供参考。如需获取准确内容,请参阅链接中的英语原文或自行翻译。
器件型号:TPS43061 工具与软件:
尊敬的支持团队:
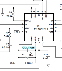
可以将 C12从100pF 更改为0.01μF 吗?

当我降低输入电压时、输出电压会下降。
当我增加 C12的电容时、保持了输出电压。
ISNS 上可能存在噪声、导致电流限制故障。
DICE-K
This thread has been locked.
If you have a related question, please click the "Ask a related question" button in the top right corner. The newly created question will be automatically linked to this question.
工具与软件:
尊敬的支持团队:
可以将 C12从100pF 更改为0.01μF 吗?

当我降低输入电压时、输出电压会下降。
当我增加 C12的电容时、保持了输出电压。
ISNS 上可能存在噪声、导致电流限制故障。
DICE-K
您好、Dice-K、
实际上并不建议增加此滤波器的电容。
这不仅可以滤除一些噪声、还可以减慢控制环路的反应速度。
这基本上会将峰值电流控制环路转换为平均电流调节、从而无法对负载或输入电压的变化做出快速反应。
由于输入电压较低(电感器尺寸、电流检测电阻、补偿网络等)无法达到输出电压、有多种可能的原因。
请先验证并重新计算这些元件。
如果问题出在电流检测线路上(正如您建议的)某些噪声、则说明设计存在根本问题。 例如、开关节点上出现较大的振铃、不良布局等
此致
哈利