工具与软件:

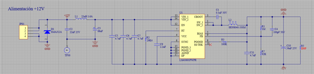
我使用网络软件创建了这个电路、它可以正常工作、但有时会发生这种情况。 连接12V 电压时、通常无法启动。 在-12V 输出下、有0.6V 电压、有时在您插入连接器时会启动。 如果您连续多次插拔插头、它将启动。
我已经尝试将 C1从0.1µF 更改为1µF、并按照输出端应用手册中的建议添加了钳位二极管、还尝试向 R5添加值介于300Ω 和10kΩ 之间的负载。 我移除了 Rt 电阻以改变频率... 基本上、我已经全部尝试过、但总是会出现同样的问题:有时会开始。
您能帮我弄清楚为什么会发生这种情况吗? 很显然、我需要电路始终如一地启动。