请注意,本文内容源自机器翻译,可能存在语法或其它翻译错误,仅供参考。如需获取准确内容,请参阅链接中的英语原文或自行翻译。
器件型号:TPS563300 工具与软件:
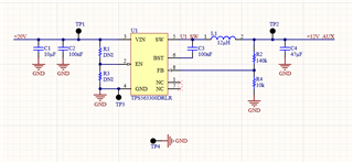
我制作了一个小测试板、因为我认为这是一个非常简单的设计、但每次我施加24V 电源时、IC 都会弹出。 通常跟踪这样一个重大问题的原因不会太难、但我看不到任何令人震惊的事情。 在我炸毁更多芯片之前、我希望通过对设计重新审视一下自己的健全性。




This thread has been locked.
If you have a related question, please click the "Ask a related question" button in the top right corner. The newly created question will be automatically linked to this question.
工具与软件:
我制作了一个小测试板、因为我认为这是一个非常简单的设计、但每次我施加24V 电源时、IC 都会弹出。 通常跟踪这样一个重大问题的原因不会太难、但我看不到任何令人震惊的事情。 在我炸毁更多芯片之前、我希望通过对设计重新审视一下自己的健全性。




你(Ben)好
您是说 Vin=24V 且上电时的 IC 损坏吗? 它是否在较低的 Vin 下正常运行?
您能检查一下 C1的器件型号吗? 在24V 直流偏置下、有效电容是多少? 您是否以快速上升的 Vin 上电以及输入侧是否有长电缆?(可能具有较大的寄生电感并导致振铃)。
您是否能够在上电期间测量 VIN、SW 和 VOW 的波形?
此外、 RFBB- R4 应 尽可能靠近 IC GND 引脚放置。
谢谢、此致。