This thread has been locked.

If you have a related question, please click the "Ask a related question" button in the top right corner. The newly created question will be automatically linked to this question.

[参考译文] BQ40Z50:BQ40Z50

Guru**** 2526700 points
Other Parts Discussed in Thread: BQ40Z50

请注意,本文内容源自机器翻译,可能存在语法或其它翻译错误,仅供参考。如需获取准确内容,请参阅链接中的英语原文或自行翻译。

https://e2e.ti.com/support/power-management-group/power-management/f/power-management-forum/1481694/bq40z50-bq40z50

器件型号:BQ40Z50

工具与软件:

我想知道我们是否可以将 BQ25015RHLTfuel 监测计与 BQ40Z50 PMIC 搭配使用。

如果2不兼容、请分享现有的考虑因素。

  • 请注意,本文内容源自机器翻译,可能存在语法或其它翻译错误,仅供参考。如需获取准确内容,请参阅链接中的英语原文或自行翻译。

    Laszlo、您好!

    我看不出将这两种方法结合使用有什么明显的问题。 请确保充电器连接到 bq40z50的 PACK、而不是直接连接到电池本身。

    此致、

    Anthony

  • 请注意,本文内容源自机器翻译,可能存在语法或其它翻译错误,仅供参考。如需获取准确内容,请参阅链接中的英语原文或自行翻译。

    感谢您发送编修。 您能否详细说明一下具体的意思:请确保充电器连接到 bq40z50的 PACK 连接、而不是直接连接到电池本身。" 它们应该如何连接? 简单的 sketch 就足够了。 谢谢!

    Laszlo

  • 请注意,本文内容源自机器翻译,可能存在语法或其它翻译错误,仅供参考。如需获取准确内容,请参阅链接中的英语原文或自行翻译。

    Laszlo、您好!

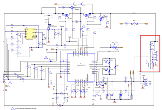
    下面是 bq40z50-EVM 的原理图、它是我们监测计的典型实现方案。 红色框显示的是 PACK 连接、其中充电器元件将实现充电电流、以及应连接消耗放电电流的应用的位置。 这样监测计就可以在充电器或应用引起任何故障时保护电池。

    此致、

    Anthony