工具与软件:
您好!
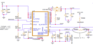
我在我的设计中使用的 TPS25983的原理图如下:

同时确保 nRetry 短接至 GND、RETRY_DLY 悬空。
ILIM 设置为5A。
使用电子负载测试电流限制功能时、 我将连接负载(连接到 V_SYS) 并增加负载电流 、直至电流截止。
在发生截止事件 (FLT 为"0")之后、我将尝试 通过将电流降低到电流限制值以下来恢复 正常运行、但只有在电流达到~0.5A 时运行才会恢复正常(FLT 恢复为"1")。
我已经用 CC 模式加载器和 CR 模式加载器进行了测试,在 CC 模式下,电子保险 丝在~0.5A 时恢复正常,在 CR 模式下,电子保险丝在~1.5A 时恢复正常。
什么原因会导致该问题?
当负载降至 ILIM 以下时、是否可以立即恢复正常运行?
谢谢!
NIV