This thread has been locked.

If you have a related question, please click the "Ask a related question" button in the top right corner. The newly created question will be automatically linked to this question.

[参考译文] Linux/AM5728:内核启动失败

Guru**** 2611705 points
Other Parts Discussed in Thread: BEAGLEBOARD-X15, TLV320AIC3104

请注意,本文内容源自机器翻译,可能存在语法或其它翻译错误,仅供参考。如需获取准确内容,请参阅链接中的英语原文或自行翻译。

https://e2e.ti.com/support/processors-group/processors/f/processors-forum/657287/linux-am5728-kernel-start-fails

器件型号:AM5728
主题中讨论的其他器件:BeagleBoard-X15TLV320AIC3104

工具/软件:Linux

您好,  

   我们尝试在 AM5728 定制板上使用 SDK 03.02.00.05启动 Linux。

 它会抛出一些错误并停止。

 我在引导过程中附加了错误日志。

请帮助我解决此问题。

谢谢、此致

e2e.ti.com/.../log_5F00_minicom_5F00_new.txt

  • 请注意,本文内容源自机器翻译,可能存在语法或其它翻译错误,仅供参考。如需获取准确内容,请参阅链接中的英语原文或自行翻译。

    您好!

    您的内核停止、因为它无法初始化 McASP、并且在使 MMC 正常工作时出现了一些问题:

    McASP 跟踪:
    [1.831536]    omap_hwmod:mcasp3:_wait_target_ready 失败:-16

    [2.598894]   [ ](__pm_runtime_idle)从[ ](DaVinci_McBSP_prob+0x9bc/bbb60)
    [2.607713]    r7:ee8d1610 R6:00000000 R5:ee6ca10 R4:ee2d0210
    [2.613442][    ](Davinci_McASP_probe)、来自[ ](platform_drv_probe +0x54/b8)
    [2.622176]    R10:00000000 R9:c08e1600 R8:00000000 r7:fffdfb R6:c098401c R5:ee6ca10
    [2.630079]    R4:c09cb81c
    [2.632639][    ](platform_drv_probe)、来自[ ](DRIVER_PROBLE_DEVICE_0x204/0x2f8)
    [2.641545]    r7:c098401c r6:00000000 r5:ee6ca10 r4:c09cb81c
    [2.647267][    ](driver_probe_device)从[ ](__driver_attach+0x94/0x98)
    [2.655738]    R9:c08e1600 R8:000000a8 r7:00000000 R6:ee6ca44 R5:c098401c R4:ee6ca10
    [2.663562][    ](__driver_attach)从[ ](BUS_TO_EASE_DEV_0x70/0xa4)
    [2.671771]    r7:00000000 R6:c03eb664 R5:c098401c R4:00000000
    [2.677491][    ](bus_for_each_dev)、来自[ ](DRIVER_ATT+0x24/0x28)
    [2.685528]    R6:c0971710 R5:ee8d1580 R4:c098401c
    [2.690195][    ](driver_attach)从[ ](BUS_ADD_DRIVER+0x1a8/0x220)
    [2.698238]   [ ](BUS_ADD_DRIVER)从[ ](DRIVER_REGISTER+0x80/0x100)
    [2.706360]    r7:ee8774c0 r6:c0939720 r5:c0911508 r4:c098401c
    [2.712079]   [ ](driver_register)、从[ ](__platform_driver_register+0x48/0x50)
    [2.721161]    R5:c0911508 R4:c0971710
    [2.724773][    ](__platform_driver_register)、来自[ ](DaVinci_McASP_DRIVER_INIT+0x1c/0x20)
    [2.734726]    R5:c0911508 R4:c0939720
    [2.738336][    ](DaVinci_McASP_DRIVER_init)、来自[ ](do_one _initcall+0x98/0x1e4)
    [2.747425]   [ ](多个_initcall)、来自[ ](kernel_init_freeed+0x1d4/0x268)

    和 MMC0跟踪:

    [1.837732][   ](_MMC_START_REQUEST)来自[ ](MMC_START_REQUEST+0xf8/0x120)

    [1.837742]   R9:00000001 R8:00000000 r7:ee8adea7 R6:ee299000 R5:ee299000 R4:ee8adde8

    [1.837750]  [ ](MMC_START_REQUEST)、来自[ ](_MMC_START_REQ+0x50/0x70)

    [1.837756]   R5:ee8addf8 R4:ee8adde8

    [1.837763][   ](_MMC_START_REQ)、来自[ ](MMC_WAIT_TO_CMD+0x60/0x8c)

    [1.837772]   r7:ee8adea7 r6:00000000 r5:ee299000 r4:ee8ade34

    [1.837781][   ](MMC_WAIT_for_cmd)、来自[ ](MMC_IO_RW_DIC_HOST+0x9C/0x138)

    [1.837788]   R6:ee299000 R5:00000c00 R4:00000c00

    [1.837795][   ](MMC_IO_RW_DIC_HOST)、来自[ ](SDIO_RESET+0x2C/0x64)

    [1.837805]   R10:ee8a8000 R9:00000000 R8:c06e3c2c r7:c06e3c20 R6:ee299000 R5:00061a80

    [1.837809]   R4:ee299000

    [1.837816]  [ ](SDIO_RESET)从[ ](MMC_rescan +0x274/0x318)

    [1.837820]   R4:ee299258

    [1.837830][   ](MMC_rescan)、来自[ ](Process_One_Work+0x124/0x3f4)

    [2.288758]  内部错误:1211 [#1]抢占 SMP ARM

    [  2.294004]链接到:[  2.294761] mmc0:主机不支持只读开关、假设启用了写功能

    [2.296697]  mmc0:地址为59b4的新型高速 SDHC 卡

    [2.307182]  mmcblk0:mmc0:59b4 ncard 7.48 GiB


    对于 McASP3、似乎存在电源管理(PM)问题。 我怀疑设备树节点错误。

    对于 MMC0、SoC 和 SD 卡(或连接到 MMMC0的任何设备)之间的通信似乎存在问题。

    您说您正在使用定制板。 是否可以提供电路板与 AM57xx EVM 之间差异的简短列表? 您能否分享您如何引导电路板(从 SD 卡、eMMC、NAN...)? 您在 McASP3上连接了什么?

    对于 McASP3问题、如果它用于音频、您能否尝试从 DTS 中删除 mcasp3、同时删除所有音频和声音节点、以查看这是否会解决第一个内核恐慌?

    此致、
    Yordan

  • 请注意,本文内容源自机器翻译,可能存在语法或其它翻译错误,仅供参考。如需获取准确内容,请参阅链接中的英语原文或自行翻译。

    您好!

    将定制板更改为 AM57xx EVM 仅在 GPIO 中、将通过 SD 卡引导。

    eMMC 尚未组装在电路板上。

    我们使用了 AIC3104、该器件连接到电路板、如下所示。

    是的、我可以、但我更喜欢在不更改给定 SDK 的情况下进行引导。

    谢谢、

    esmill

  • 请注意,本文内容源自机器翻译,可能存在语法或其它翻译错误,仅供参考。如需获取准确内容,请参阅链接中的英语原文或自行翻译。
    在 MMC 端:
    提供原理图的相关部分。
    检查是否存在任何不良连接。
    您是否已正确连接 CD 引脚?

    至于 McASP3的删除、仅用于测试目的、以查看这是由 DTS 节点还是内核中的其他内容导致的。
    请分享您的 DTS 文件。

    此致、
    Yordan
  • 请注意,本文内容源自机器翻译,可能存在语法或其它翻译错误,仅供参考。如需获取准确内容,请参阅链接中的英语原文或自行翻译。

    您好!

    我们从 DTS 文件中删除了 mcasp3。 通过这些更改、已成功引导自定义电路板。

    e2e.ti.com/.../6811.am57xx_2D00_beagle_2D00_x15_5F00_removmcasp3.txt

    e2e.ti.com/.../log_5F00_boot_5F00_remove_5F00_mcasp3.txt

    原始 DTS 文件如下所示。

    e2e.ti.com/.../am57xx_2D00_beagle_2D00_x15-.txt

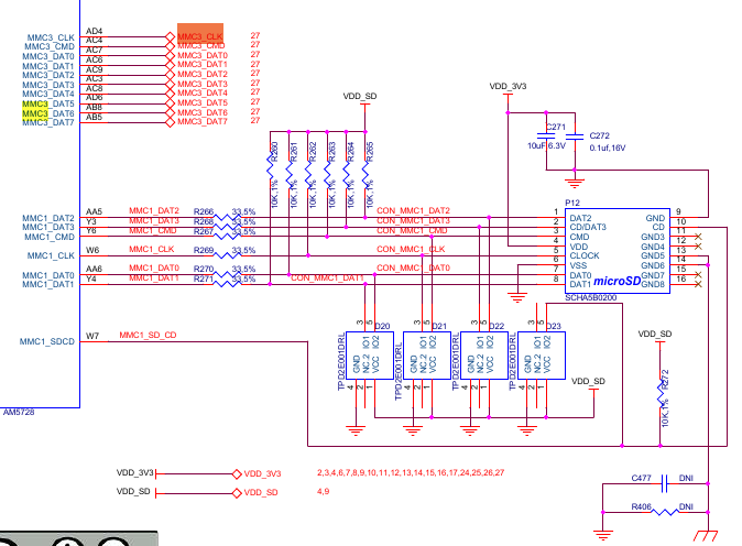
    MMC 原理图如下所示。

    谢谢、

    esmill

  • 请注意,本文内容源自机器翻译,可能存在语法或其它翻译错误,仅供参考。如需获取准确内容,请参阅链接中的英语原文或自行翻译。
    您好、Esmaill、

    您提供的原始 DTS 文件实际上在某种程度上等同于 TI 处理器 SDK Linux 中的 dra7.dtsi 文件....

    无论如何、在声音节点中、您应该使用:

    ??Sound0:Sound0{
    兼容="简单音频卡";
    simple-audio-card、name ="BeagleBoard-X15";
    simple-audio-card、小工具=
    "线路"、"线路输出"、
    "线路"、"线路输入";
    简单音频卡,路由=
    "线路输出"、"LLOUT"、
    "线路输出"、"RLOUT"、
    "MIC2L"、"线路输入"、
    "MIC2R"、"线路输入";
    simple-audio-card、format ="DSP_b";
    - simple-audio-card、bitclock-master =<0x126>;
    -simple-audio-card、frame-master =<0x126>;
    +simple-audio-card、bitclock-master =<&sound0_master>;
    +simple-audi-card、frame-master =<&sound0_master>;
    简单音频卡、位时钟反转;

    简单音频卡、CPU{
    - Sound-Dai =<0x127>;
    +Sound-Dai =<&mcasp3>;
    };

    sound0_master:simple-audio-card、codec{
    - Sound-Dai =<0x128>;
    -时钟=<0x129>;
    -linux、phandle =<0x126>;
    -相位=<0x126>;
    +sound-dai =<&tlv320aic3104>;
    +时钟=<&clkout2_clk>;
    };
    };


    linux、phandle =<0x126>且 phandle =<0x126>请勿引用任何 DTS 节点。
    如果问题仍然存在、您可能还需要修改 DTS 的 CMEM 和保留存储器部分。

    此致、
    Yordan