This thread has been locked.

If you have a related question, please click the "Ask a related question" button in the top right corner. The newly created question will be automatically linked to this question.

[参考译文] AM5708:AM5708参考设计问题

Guru**** 2589245 points


请注意,本文内容源自机器翻译,可能存在语法或其它翻译错误,仅供参考。如需获取准确内容,请参阅链接中的英语原文或自行翻译。

https://e2e.ti.com/support/processors-group/processors/f/processors-forum/623023/am5708-am5708-ref-design-question

器件型号:AM5708

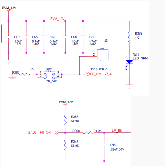
"起始"字段

所附参考设计(pg27)中 U18的开启看起来不像我所期望的那样工作(似乎始终处于开启状态、然后通过按钮实现瞬时关闭?...) 并在安装跳线 J3时保持关闭?

另一个问题:

一旦提供12V 电压、电源和 SOC 就会打开、而按钮则会将其关闭而不是打开。  

 

基准电压

 

  • 请注意,本文内容源自机器翻译,可能存在语法或其它翻译错误,仅供参考。如需获取准确内容,请参阅链接中的英语原文或自行翻译。
    应用团队回复:
    非常感谢、极性出现了误差。 这更难用于自动化。 我们正在对原理图更新进行校正。 它基本上应该说"关闭"而不是"打开"、但已经更正了。
  • 请注意,本文内容源自机器翻译,可能存在语法或其它翻译错误,仅供参考。如需获取准确内容,请参阅链接中的英语原文或自行翻译。
    您好、Rogerio、

    感谢您提供信息。

    此致、
    帕维尔