This thread has been locked.

If you have a related question, please click the "Ask a related question" button in the top right corner. The newly created question will be automatically linked to this question.

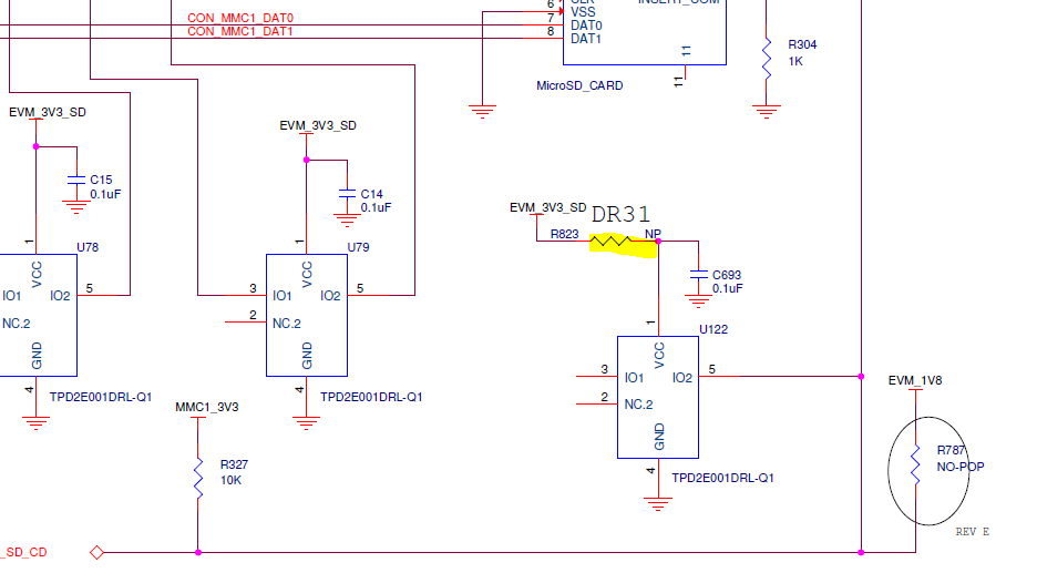
[参考译文] TDA2EVM5777:TDA2EVM5777 EVM_3V3_SD

Guru**** 2539500 points


请注意,本文内容源自机器翻译,可能存在语法或其它翻译错误,仅供参考。如需获取准确内容,请参阅链接中的英语原文或自行翻译。

https://e2e.ti.com/support/processors-group/processors/f/processors-forum/708705/tda2evm5777-tda2evm5777-evm_3v3_sd

器件型号:TDA2EVM5777
主题中讨论的其他器件:TDA2

你好

为什么 TDA2 EVM 中的 R823没有 PoP?  

为什么 TPD2E001DRL 需要电源?

为什么 R823不应连接 到 EVM_3V3以继续供电以实现卡检测功能、而应连接 EVM_3V3_SD?

谢谢你

  • 请注意,本文内容源自机器翻译,可能存在语法或其它翻译错误,仅供参考。如需获取准确内容,请参阅链接中的英语原文或自行翻译。

    您好!

    我不知道确切的原因、我的推定是插件引脚是 卡接触到人体手指、不需要 ESD 保护。

    在此处查看有关 SD 卡 ESD 的更多信息:

    e2e.ti.com/.../1580825

    此致、

    STAN