工具/软件:
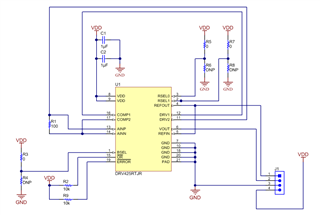
您好、我正在为高温磁场感应应用测试 DRV425 (DRV425QWRTJRQ1) 传感器、存在传感器在 125C 至 150C 温度下运行的问题、但在没有外部施加磁场的情况下、随机输出将获得高电平引脚 (3.3V)。 即使在下电上电后、传感器也会保持这种方式、并且需要在恢复之前恢复到几乎室温。 虽然芯片的额定温度只有 125°C、但我在后续测试中看到它在 120°C 下发生。
当传感器输出达到最大值时、会标记“错误“引脚、使传感器看起来仍然正常工作、只是没有响应。 芯片内部是否存在数据表中未列出的热关断? 我目前使用内部稳压器提供 1.65V 的偏置、但这会导致问题发生。 我已经测量了稳压器的输出并在问题发生期间保持~1.65V。
此外、运行传感器时、我还得到了我假设在~409kHz 下驱动补偿线圈产生的输出波形高达 480mV 的噪声、而我计划在我的应用中对此进行滤波、我看不到数据表中列出的这种噪声水平、并想确认预期噪声水平是多少?
有关这方面的任何想法或建议都非常感谢、因为我想在可能的情况下将磁通门质量传感器集成到我的设计中。

