Other Parts Discussed in Thread: IWR6843AOP
请注意,本文内容源自机器翻译,可能存在语法或其它翻译错误,仅供参考。如需获取准确内容,请参阅链接中的英语原文或自行翻译。
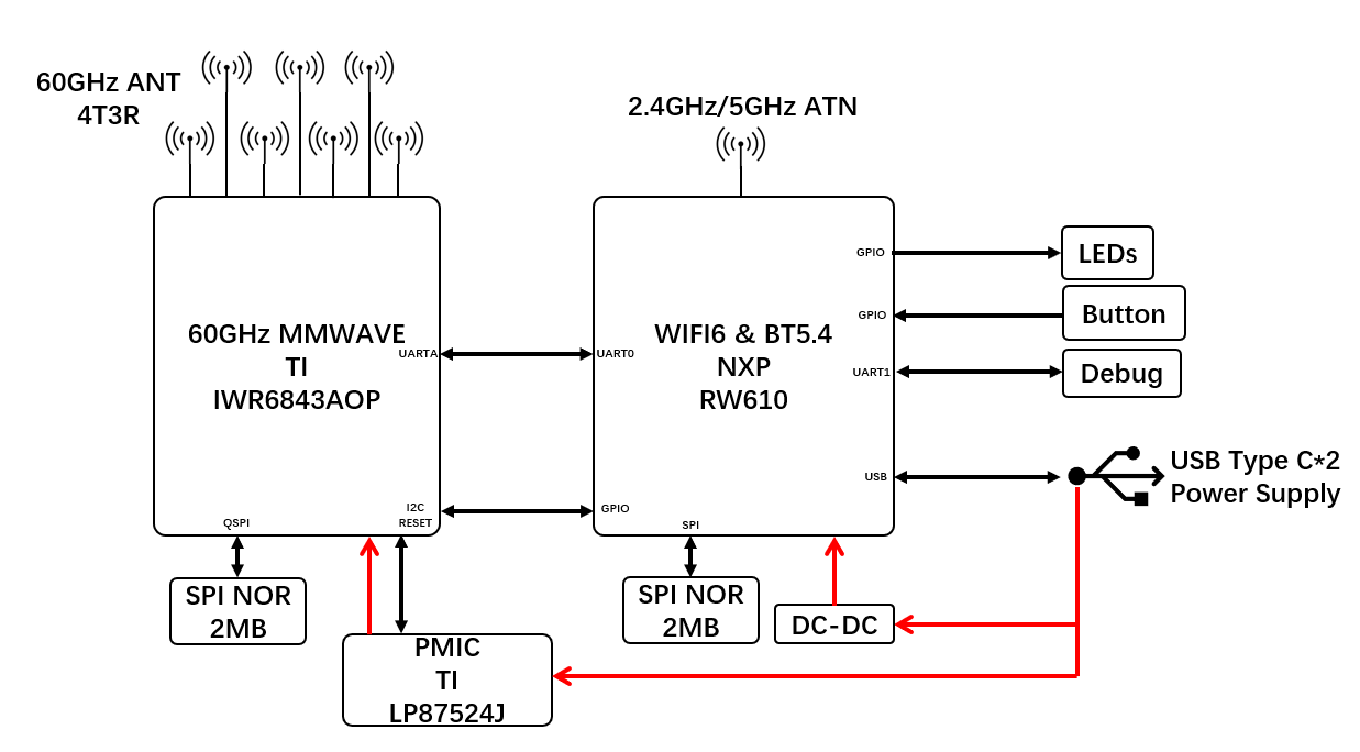
器件型号: IWR6843AOP
尊敬的先生:
我们的设计计划使用另一个 WiFi MCU 与 IWR6843AOP 进行通信。 随附的图像是此解决方案的方框图:它使 MCU 能够从 IWR6843AOP 获取信息(例如坐标和人员数量)、然后通过 WiFi 将此信息传输到支持网关。 同时、wifi MCU 需要能够更新 IWR6843AOP 的算法。
我们计划使用 UART 作为通信接口。 此外、我们将使用一些 GPIO 来控制 SOP 引脚、以实现 IWR6843AOP 的算法更新控制(注意:原始文本中的“IWR8634AOP"可能“可能有一个拼写错误、其中假设它指的是 IWR6843AOP)。
这种方法是否可行? 我们是否需要保留从 WIFI MCU 到 IWR6843AOP SPI 接口的接口?
