请注意,本文内容源自机器翻译,可能存在语法或其它翻译错误,仅供参考。如需获取准确内容,请参阅链接中的英语原文或自行翻译。
器件型号:PMP41037 工具/软件:
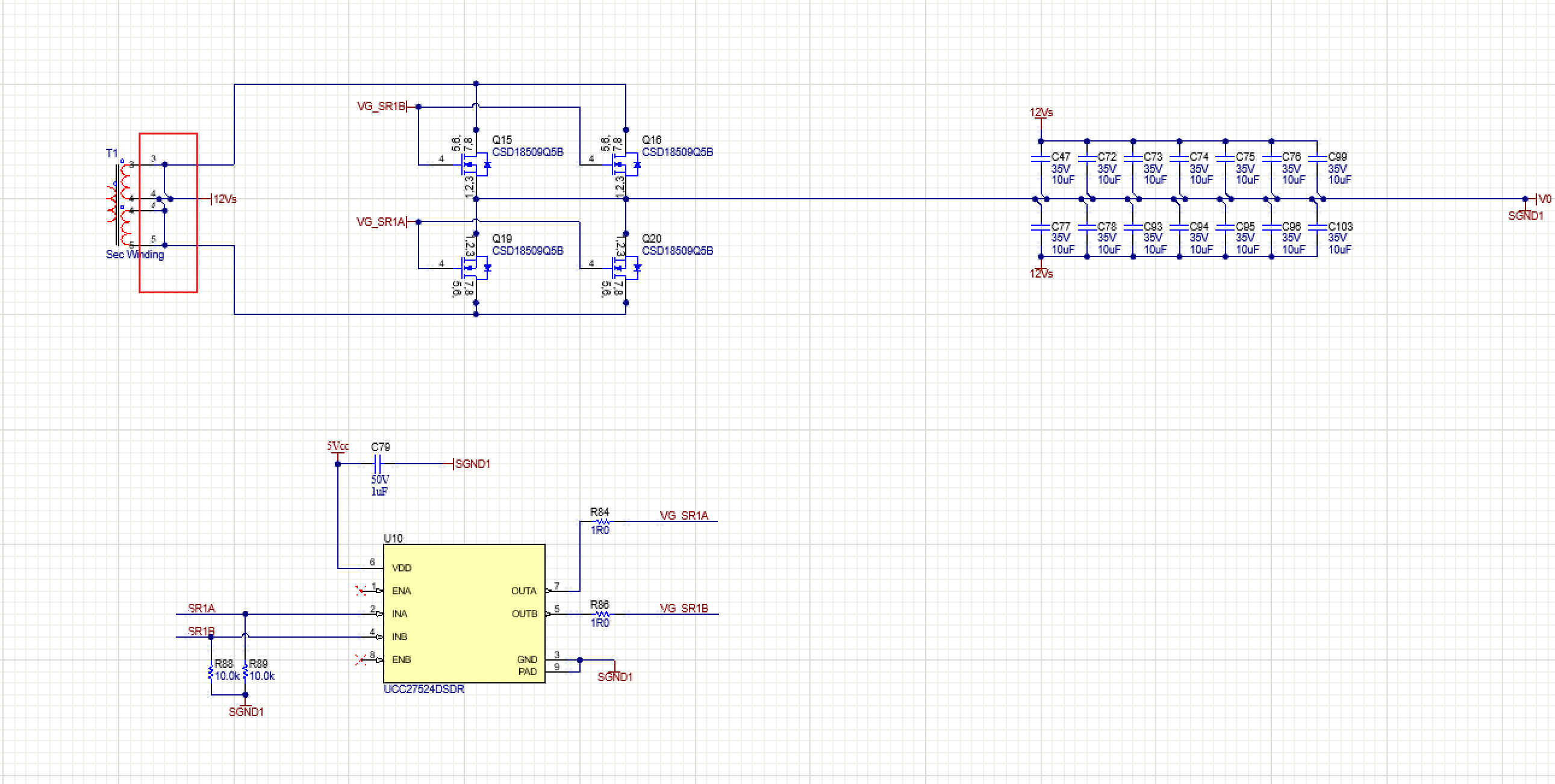
我在 CAD/CAE 符号的 zip 文件中找到了 SR 板设计文件。 我有一个问题:为什么次级侧的变压器会短路、从而 使变压器失去功能。

This thread has been locked.
If you have a related question, please click the "Ask a related question" button in the top right corner. The newly created question will be automatically linked to this question.
工具/软件:
我在 CAD/CAE 符号的 zip 文件中找到了 SR 板设计文件。 我有一个问题:为什么次级侧的变压器会短路、从而 使变压器失去功能。
